Стоимость
Система электроснабжения от солнечных батарей собирается, прежде всего, для экономии средств, поэтому цена на отдельные детали – очень важный момент. Предлагаемые варианты прошли испытание временем и являются оптимальным по сочетанию цена/качество:
- Solar controller 20a – стоимость 20,75$ — простое управление, яркий ЖК дисплей, понятный интерфейс. Отлично справляется с задачей по заряду АКБ. Технология ШИМ (PWM). Имеется возможность подключения через USB к компьютеру для настройки.
- MPPT Tracer 2210RN Solar Charge Controller Regulator, цена 75$ – MTTP контроллер на 20А – качественный и надежный, сертифицированный, распознает день/ночь. Высокий КПД – 97%
sovet-ingenera.com, energo.house, electric-220.ru, alter220.ru, masterclub.online, electricadom.com
Этапы монтажа
Разумеется, это условные цифры: в реальности существует множество поправок в расчетах. Конечно, больше всего солнечных батарей производится в Китае.
Аморфные батареи пока еще экзотика с точки зрения стоимости. Подключение солнечных батарей к сети Предварительно между всеми элементами системы необходимо установить предохранители.
Вы можете корректировать наклон батарей четыре раза: в середине апреля, в конце августа, в первых числах августа и марта. Основные требования при задействовании контроллера — мощность подключаемых панелей свыше 1 кВт и удаленность между батареями на достаточно большое расстояние Решить вопрос можно и путем установки отсекающих диодов.
Аккумулятор — химический источник тока, который накапливает сгенерированную электроэнергию. Для начала нужно проанализировать, сколько киловатт нужно получить из системы в день. Инструменты, которые понадобятся для сборки: напильник; ножовка по металлу с полотном 18; дрель, сверла на 5 и 6 мм; ключи рожковые; Этапы сборки Сборка состоит из нескольких этапов: Для начала нужно определиться с размерами рамы каркаса.
Новости и информация
Сегодня, установка солнечных батарей в индивидуальном порядке стала привычным делом. Если планируется использовать одну солнечную панель, то здесь всё понятно. Электроприборы в автономном режиме работают тем дольше, чем большую емкость имеет аккумулятор. Батарею можно разместить на крыше балкона или лоджии, в случае если это верхний этаж частного дома или квартира находится на последнем этаже.
Выбирая такой способ генерации энергии в сеть, будьте готовы к тому, что придется оформлять разрешение в местных энергосетях. Панели подсоединяются к прибору, контролирующему уровень запасенного электричества, называемому контроллером, соединенным с АКБ. Можно считать это предрассудком, поскольку надежность современных солнечных систем достаточно высокая. Видео: Как подключить солнечную батарею к аккумулятору На картинке ниже представлен комплект электростанции, состоящий из таких устройств: Поглощающих естественный свет элементов, которые преобразуют его в электрическую энергию, то есть солнечные батареи. Схема подключения Схема подключения СП.
Особенности и виды
Перед тем, как установить солнечные батареи, необходимо рассчитать емкость аккумуляторов. Основные требования при задействовании контроллера — мощность подключаемых панелей свыше 1 кВт и удаленность между батареями на достаточно большое расстояние Решить вопрос можно и путем установки отсекающих диодов. Это требуется для упрощения очистки панелей от следов атмосферных осадков, существенно понижающих эффективность функционирования батарей. А от них — к инвертору. Осуществить такое соединение достаточно просто, однако на выходе получится 24 В.
Поэтому фотоэлементы лучше покупать готовые
Примите во внимание: если не оставить зазор между крышей и панелями для циркуляции воздуха, модули будут перегреваться и выгорать. Для подключения используйте провода с сечением соответствующим мощности контроллера
При подключении солнечных батарей к сети схему лучше выбрать смешанную, так как она оптимальна.
Расключная коробка для солнечных батарей
Подбор контроллера по напряжению и току солнечных батарей и акб
Большинство выпускаемых солнечных батарей имеет номинальное напряжение 12 или 24 вольта. Это сделано для того чтобы можно было заряжать аккумуляторные батареи без дополнительного преобразования напряжения. Аккумуляторные батареи появились значительно раньше солнечных батарей и имеют распространённый стандарт номинального напряжения на 12 или 24 вольта. Соответственно большинство контроллеров для солнечных батарей выпускается с номинальным рабочим напряжением равным 12 или 24 вольта, а также двухдиапазонные на 12 и 24 вольта с автоматическим распознаванием и переключением напряжения.

Номинальное напряжение на 12 и 24 вольта достаточно низкое для мощных систем. Для получения необходимой мощности приходится увеличивать количество солнечных батарей и аккумуляторов, соединяя их в параллельные контуры и значительно увеличивая силу тока. Увеличение силы тока ведет к нагреву кабеля и электрическим потерям. Необходимо увеличивать толщину кабеля, возрастает расход металла. Также необходимы мощные контроллеры, рассчитанные на высокий ток, такие контроллеры получаются очень дорогими.
Чтобы исключить возрастание тока, контроллеры для мощных систем делают для номинально рабочего напряжения на 36, 48 и 60 Вольт. Стоит заметить, что напряжение контроллеров кратно по напряжению 12 вольтам, для того чтобы можно было подключать солнечные батареи и акб в последовательные сборки. Контроллеры с кратным напряжением выпускаются только для технологии зарядки ШИМ.

Как видно ШИМ контроллеры выбираются с напряжением кратным 12 вольтам, причем в них входное номинальное напряжение от солнечных батарей и номинальное напряжение контура подключенных аккумуляторов должно быть одинаковым, т.е. 12В от СБ – 12В к АКБ, 24В на 24, 48В на 48В.
У контроллеров MPPT входное напряжение может быть равным или произвольно выше в несколько раз без кратности 12 Вольтам. Обычно MPPT контроллеры имеют входное напряжение от солнечных батарей от 50 Вольт для простых моделей и до 250 вольт для мощных контроллеров. Но следует учесть, что опять же производители указывают максимальное входное напряжение, и при последовательном подключении солнечных батарей следует складывать их максимальное напряжение, или напряжение холостого хода. Проще говоря: входное максимальное напряжение любое от 50 до 250В, в зависимости от модели, номинальное или минимальное входное при этом будет 12, 24, 36 или 48В. При этом выходное напряжение для заряда АКБ у контроллеров MPPT стандартное, часто с автоматическим определением и поддержкой напряжений на 12, 24, 36 и 48 Вольта, иногда 60 или 96 вольт.

Существуют серийные промышленные очень мощные MPPT контроллеры с входным напряжением от солнечных батарей на 600В, 800В и даже 2000В. Данные контроллеры также можно свободно приобрести у российских поставщиков оборудования.
Окромя выбора контроллера по рабочему напряжению, контроллеры следует выбирать по максимальному входному току от солнечных батарей и максимальному току заряда акб.
Для ШИМ контроллера, максимальный входной ток от солнечных батарей будет переходить в зарядный ток АКБ, т.е. контроллер не будет заряжать большим током, чем выдают подключенные к нему солнечные батареи.
В MPPT контроллере все иначе, входной ток от солнечных батарей и выходной ток для заряда акб – это разные параметры. Эти токи могут быть равными, если номинальное напряжение подключенных солнечных батарей равно номинальному напряжению подключенных акб, но тогда теряется суть преобразования MPPT, и эффективность контроллера уменьшается. В MPPT контроллерах номинальное входное напряжение от солнечных батарей должно быть выше номинального напряжения подключенных АКБ оптимально в 2-3 раза. Если входное напряжение выше ниже чем в 2 раза, к примеру, в 1,5 раза, то будет меньшая эффективность, а выше более чем в 3 раза, то будут большие потери на разницу преобразования напряжения.
Соответственно входной ток всегда будет равен или ниже максимальному выходному току заряда АКБ. Отсюда следует, что MPPT контроллеры необходимо выбирать по максимальному зарядному току АКБ. Но чтобы не превысить данный ток, указывается максимальная мощность подключаемых солнечных батарей, при номинальном напряжении контура подключенных АКБ. Пример для контроллера заряда MPPT на 60 Ампер:
- 800Вт при напряжении АКБ электростанции 12В;
- 1600Вт при напряжении АКБ электростанции 24В;
- 2400Вт при напряжении АКБ электростанции 36В;
- 3200Вт при напряжении АКБ электростанции 48В.
Следует заметить, что данная мощность при 12 вольт указана для зарядного напряжения от солнечных панелей в 13 — 14 Вольт, и кратна для остальных систем с напряжениями на 24, 36 и 48вольт.
Моно или поликристалл?
Как отличить монокристаллическую панель от поликристаллической? Визуально поли имеет синеватый оттенок, моно – однородного темного цвета. 
Какие из них лучше?
Ошибка №16
Однозначно монокристаллические. Нет, поликристаллические.
На самом деле большой разницы между ними нет. Есть адепты как одной, так и другой технологии.
Давайте сначала рассмотрим время работы и степень деградации. У одинаковых по качеству моно и поликристаллов самые большие потери мощности наблюдаются в первый год работы.
У поли это 2%, у моно – 3%. В последующие года они деградируют на 0,67% и 0,73% соответственно.
Как видите цифры не такие огромные, чтобы говорить о какой-то существенной разнице.
Ошибка №17
У моно КПД больше, значит они лучше.
Условно 100 ваттная моно-панель с КПД 22% не будет отдавать больше, чем такая же поли-панель с КПД 18%
И та и другая при равных условиях выдадут в сеть одинаковые 100Вт. Отличие будет заключаться только в занимаемой площади. 
Моно по габаритам на 3-5% меньше. Визуально это даже незаметно.
Эффективность или КПД вы можете посчитать самостоятельно. Просто разделите мощность на длину и ширину панели. 
Кстати, таким нехитрым способом можно проверить производителя. Не наврал ли он в технических параметрах.
То же самое касается и якобы лучшей выработки эл.энергии в пасмурную погоду у поликристаллов.
Ошибка №18
Здесь все зависит не от типа кристалла, а от природы кремния.

Там, где он более качественный, там и выработка будет чуть больше. Поэтому у кого-то моно работают лучше, у кого-то поли.
Зачем нужны разные соединения
Разные способы коммутации необходимы для получения нужных выходных параметров. К примеру, если требуется обеспечить мощность в 160 Вт и напряжение 12 В, а мощность одной солнечной батареи только 80 Вт при требуемых 12 В, то это означает, что нужно параллельно соединить 2 батареи. В итоге напряжение системы не изменится (12 В), а суммарная выходная мощность станет 160 Вт. Если же необходимо получить выходное напряжение не 12 В, а, скажем, 24 В, то в этом случае применяется последовательное соединение двух модулей. Смешанная схема позволяет регулировать оба параметра одновременно. Таким образом, используя разные типы коммутации можно собрать солнечную электростанцию с оптимально подходящими для работы характеристиками.
Типы фотоэлементов
Состоят солнечные батареи из нескольких панелей, оснащенных фотоэлементами, которые встречаются различных типов и размеров:
Компактные монокристаллические, состоящие из множества ячеек, отличаются малым весом, но в пасмурную погоду энергии для загородного дома вырабатывают немного.

С предыдущими похожи по составу поликристаллические панели, менее зависящие от направления солнечных лучей, поскольку, направлены кристаллы в разные стороны, благодаря чему лучей улавливают больше.

При одинаковых характеристиках, следующий вид панелей – тонкопленочный, потребует для установки в доме большей площади. Они напоминают пленку, натягивать которую можно в любом месте, меньше стоят, менее зависимы от облачности (потери составляют всего до 20%), но эффективность их снижается при запыленности.

Используют солнечные батареи и тогда, когда возможность подключиться к обычной сети отсутствует. Устанавливать непривередливые источники можно на балконе, на крыше или прямо на загородном участке.
Другими словами, поверхность элементов направлена должна быть на юг, чтобы на нее попадало максимальное количество лучей. Угол наклона составлять должен 90 градусов. Чтобы работала система солнечных батарей для дома на максимальную мощность, ее расположение рекомендуется менять летом и зимой.
Еще необходимо помнить о том, что с низкими температурами фотоэлементы контактировать не должны. Поэтому, конструкции не устанавливают прямо на землю, а закрепляют в четырех точках на высоте 50 см.
Крепить фотоэлементы во избежание повреждения рекомендуется на длинной стороне, индивидуально выбрав способ: болты (крепятся через отверстия рамки), фиксаторы и пр.
Видео: Как подключить солнечную батарею к аккумулятору
На картинке ниже представлен комплект электростанции, состоящий из таких устройств:


- Поглощающих естественный свет элементов, которые преобразуют его в электрическую энергию, т.е. солнечные батареи.
- Панели подсоединяются к прибору, контролирующему уровень запасенного электричества, называемому контроллером, соединенным с АКБ. Он следит за напряжением аккумулятора: при перезарядке аккумулятора в дневное время (14 Вольтах на клеммах), он автоматически отключает зарядку, а ночью, в случае разряда, т.е. предельно низкого напряжения в 11 Вольт, прекращает работу электростанции.
- Накопитель сгенерированной энергии – аккумулятор.
- Инвертор предназначен для изменения типа тока с постоянного на переменный, нужный для работы электрооборудования в загородном доме, бытовой техники, освещения. Для всех приборов придется выделить место.
Для защиты от короткого замыкания рекомендуется в схему подключения добавить между всеми перечисленными устройствами предохранители.
Схема выглядит в простейшем случае следующим образом:

Никаких сложностей, как видно, с такой схемой подключения нет. Основное – соблюдение полярности и правильное соединение штекеров (в соответствующий разъем). Если же желают использовать солнечную энергию в загородном доме одновременно со стационарной сетью, схема подключения будет выглядеть по-иному:

Нагрузка, резервируемая в этом случае, это холодильник, котел или аварийное освещение. Под нерезервируемой понимается свет в помещении, бытовая техника и пр. Электроприборы в автономном режиме работают тем дольше, чем большую емкость имеет аккумулятор. Разобравшись с тем, как работает схема подключения, нужно понять, как соединить панели между собой.
Рекомендуем:
- Солнечная батарея своими руками
- Солнечная батарея своими руками дома: инструкция
- Фонтан на солнечных батареях преимущества и недостатки
Реальная выработка солнечной электростанции для дома
Выработка зависит от мощности и угла наклона панелей, интенсивности солнца и продолжительности светового дня.
Между собой батареи отличаются площадью, что отражается на их мощности. Это может быть 10Вт, 100Вт, 150Вт, 260Вт и так далее. Однако реальная выработка панели обычно выше её номинальной мощности, так как необходимо учитывать коэффициент интенсивности солнца. В южных регионах солнце светит сильнее и дольше, а в северных слабее и меньше, поэтому одна и та же панель вырабатывает разное количество электроэнергии.
Пример из практики

Это график выработки электроэнергии одной панелью мощностью 260Вт за июнь 2018 года. Суммарная выработка станции за месяц — 34,89 кВт. Из расчета, что номинальная месячная мощность батареи — 7,8кВт (260Вт Х 30 дней), её фактическая мощность оказалась в 4.5 раза выше (поправочный коэффициент). Летом он больше, зимой – меньше или вообще отсутствует.
Из графика видно, что выработка непостоянна и присутствуют резкие спады – это пасмурные дни, когда световой день короче, а солнечная активность очень слабая. Худшая производительность была зафиксирована 17.06 — около 0.4кВт, а максимальная 25.06 — около 1.4кВт.
А вот так выглядит выработка солнечной батареи по часам в течение дня:
Выработка начинается ближе к 9 утра, достигает пика к 13:00, затем постепенно снижается и прекращается около 19:00. В течение дня есть небольшие провалы — когда солнце было закрыто облаками.
Примерно с 13:00 до 15:00 выработка электроэнергии была нестабильна из-за облачности. Но и это не сильно сказалось на итоговой производительности станции — 1.32кВт.
В течение дня было множество провалов, что и отразилось на итоговой выработке станции — 0.98кВт.
А это пасмурный дождливый день, когда солнечная активность очень слабая и выработка в течение дня составила 0.45кВт.
Из этого можно сделать вывод, что целиком полагаться на солнечную электроэнергию сложно. Производительность станции сильно зависит от интенсивности солнца и даже летом она может быть непостоянна из-за пасмурной погоды.
Контроллер MPPT или PWM?
Между солнечной панелью и АКБ для контроля уровня заряда батареи и выдачи заданного напряжения устанавливают контроллер.
Ошибка №19
Приобретение малоэффективного PWM или ШИМ контроллера.
Берите только MPPT. Благодаря ему вы сможете “высосать” из солнечной батареи максимум возможного. 
PWM наоборот при абсолютно одинаковых условиях ограничивает выдаваемую мощность на 20-30%. Почему так происходит?
Вот самое понятное и наглядное объяснение, что есть в сети.
https://youtube.com/watch?v=-b7TDtjR0S4%3F
Кроме того, через MPPT контроллеры можно спокойно подключать к системе большие сборки солнечных панелей на напряжение 12V-24V.
Объединив их в так называемые “стринги” (последовательно подключенная цепочка), суммарно можно будет передавать с крыши напряжение свыше 100В. Главное, чтобы ваш контроллер был на это рассчитан. 
С такой “напругой” потери в проводах снизятся до минимума, а MPPT просто преобразует данное напряжение до необходимого уровня подзарядки АКБ.
Ну а лучшее решение – это комбинированный гибридный инвертор. Он в своей сборке сразу содержит MPPT контроллер и инвертор.
Еще он умеет подключаться параллельно к сети 220В и в автоматическом режиме добавлять недостающие киловатты (функция “подмешивания”). Это когда солнечная станция и батареи не справляются с нагрузкой.
В нормальном режиме источник постоянного тока (АКБ) для него приоритетнее. Из сети он ничего брать не будет.
При этом не путайте, не все гибридные инверторы всеядны и одновременно совместимы с ветрогенераторами. Для одновременной работы СЭС и ветряка нужно подбирать специальные модели.
Особенности подключения
- Солнечная панель.
- Устройство, которое контролирует заряд.
- Аккумулятор.
- Инвертор.
- Электрическая сеть дома.

Обязательно в эту схему входят предохранители от короткого замыкания и лампочка, которая показывает уровень нагрузки. Предохранители устанавливаются на провода с положительным зарядом перед аккумулятором, лампочкой, инвертором.
Лампочку и аккумуляторы подключают к контроллеру заряда.
Эта схема предусматривает наличие одной солнечной панели или нескольких, работающих с одинаковой нагрузкой.
Эффективность солнечных батарей, размещенных под углом, который отличается от угла наклона других, будет выше. В результате производимый ими ток пойдет не только к общему контроллеру, но и к менее производительным панелям. Это приведет к нагреву и падению производительности. Поэтому не все приборы смогут работать.
6 Как грамотно выбрать контроллер заряда аккумулятора?
Для того, чтобы выбрать нужный контроллер, необходимо определиться с функцией, которую будет нести данное устройство и с масштабом всей установки. Если предполагается сборка небольшой солнечной системы, которая будет контролировать бытовые приборы с мощностью не более двух киловатт, то достаточно установки PWM контроллера. Если же речь идет о более мощной системе, которая будет контролировать сетевое электричество и работать в автономном режиме, тогда необходима установка MTTP контроллера. Все зависит от напряжения которое поступает на контроллер аккумулирующего устройства. PWM-контроллера способны выдержать показатели до 5 кВт, в свою очередь MTTP-модули выдерживают до 50 кВт.
6.1 Подбор по мощности массива солнечных батарей
Основной параметр контроллера солнечного заряда это рабочее напряжение и максимальная сила тока, с которой может работать контроллер заряда
Очень важно знать такие параметры солнечных батарей, как:
Номинальное напряжение – рабочее напряжение контура солнечных батарей, замкнутого на нагрузку, т.е. на контроллер;
Напряжение открытого контура – максимальное достигаемое напряжение контура солнечных батарей, не подключенного к нагрузке. Также же это напряжение называется напряжением холостого хода. При подключении к контроллеру солнечных батарей, контроллер должен выдерживать данное напряжение.
Максимальная сила входного тока от солнечных батарей, сила тока контура солнечных батарей в режиме короткого замыкания. Этот параметр достаточно редко указывается в характеристиках контроллера. Для этого необходимо узнать номинал предохранителя в контроллере и посчитать величину тока короткого замыкания солнечных модулей в контуре. Для солнечных батарей ток короткого замыкания обычно всегда указан. Ток короткого замыкания всегда выше максимального рабочего тока.
Номинальный рабочий ток. Ток подключенного контура солнечных батарей, который вырабатывается солнечными батареями при нормальных условиях эксплуатации. Данный ток обычно ниже указанного тока в характеристиках для контроллера, так как производители, как всегда, указывают максимальную силу тока контроллера.
Номинальная мощность подключаемых солнечных батарей. Данная мощность представляет произведение рабочего напряжения на рабочий ток солнечных батарей. Мощность солнечных батарей, подключенных к контроллеру должна быть равна указанной или меньше, но никак не больше. При превышении мощности, контроллер при отсутствии предохранителей может сгореть. Хотя большинство контроллеров, естественно, имеют предохранители, рассчитанные на перегрузку в 10-20% в течение 5-10 минут.
6.2 Покупка контроллера заряда АКБ – на что обратить внимание
Выбирая контроллер, следует обратить внимание на ряд технических параметров, которые позволят получить оптимальную по мощности систему электроснабжения. Прежде всего, следует знать о технологических различиях контроллеров, которые реализованы в основных видах этих устройств, существующих на сегодняшний день
Источники
Источники
- https://sovet-ingenera.com/eco-energy/sun/kontroller-zaryada-solnechnoj-batarei.html
- https://usilitelstabo.ru/kontroller-zaryada-solnechnoy-batarei.html
- https://kachestvolife.club/ekologiya/solnechnaya-energiya/principy-i-shema-raboty-kontrollera-zaryada-dlya-solnechnoy-batarei-vinur
- https://strop-snab.ru/novosti/kontroller-zaryada-akkumulyatora.html
- https://alter220.ru/solnce/mppt-kontroller.html
- https://alter220.ru/solnce/kak-sdelat-kontroller-zaryada-akkumulyatora-svoimi-rukami.html
- https://favoritedishes.ru/kak-sdelat-kontroller-zaryada-akkumulyatora/
- https://pro-lampy.ru/raznoe/kakoy-kontroller-vybrat-dlya-solnechnyh-batarey.html
Видео, контроллер своими руками
Контроллер для солнечных батарей можно собрать своими руками, однако это тоже требует определенных вложений. Так, на сборку простенького ШИМ контроллера вам придется потратить 10$ на детали и 2-3 часа работы с паяльником. При стоимости готового изделия 20$ — такая перспектива уже не кажется раумной. Собрать качественный MPPT — контроллер в домашних условиях — вообще занятие невозможное, нужно и оборудование и соответствующий софт. Ролик будет полезен тем, кто любит и умеет пользоваться паяльником.
https://youtube.com/watch?v=7XolsIEb3I0
Дополнения к видео: схема контроллера, расположение деталей на печатной плате:
Power Bank с солнечной батареей — расчет на безграмотность Реальное применение тонкопленочных солнечных батарей Бестопливный генератор — способ заработать на безграмотности Как выбрать солнечную панель — обзор важных параметров
Почему следует контролировать заряд и как работает котроллер заряда солнечной батареи?
Основные причины:
- Даст возможность проработать аккумулятору дольше! Перезаряд может спровоцировать взрыв.
- Каждый АКБ работает с определенным напряжением. Контроллер позволяет подобрать нужное U.
Так же котроллер заряда отключает батарею от приборов потребления если она сильно села. Кроме этого он производит отсоединение АКБ от солнечного элемента если тот полностью заряжен.
Таким образом происходит страховка и работа системы становится более безопасней.
Принцип работы чрезвычайно прост. Прибор способствует поддержанию баланса и не позволяет напряжение сильно падать или подниматься.
Виды контроллеров для заряда солнечной батареи
- Самодельные.
- МРРТ.
- On/Of.
- Гибриды.
- PWM типы.
Ниже кратко охарактеризуем эти варианты устройств литиевых и других АКБ
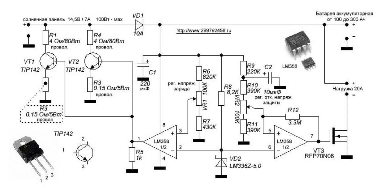
Контроллеры сделанные своими руками
Когда есть опыт и навыки в радиоэлектронике данный прибор можно смастерить самостоятельно. Но вряд ли такой прибор будет иметь высокую эффективность. Самодельное устройство скорее всего подойдет в том случае если ваша станция имеет малую мощность.
Чтобы соорудить данный прибор заряда придется отыскать его схему. Но учтите, что погрешность должна быть 0,1.
Приводим простую схемку.

МРРТ
Способно выполнять отслеживание самого большого предела мощности подзарядки. Внутри программного обеспечения находится алгоритм позволяющим отслеживать уровень напряжения и тока. Оно находит некий баланс, при котором вся установка будет работать с максимальным КПД.

Прибор mppt считается одним из лучших и совершенных на сегодняшний день. В отличие от PMW он увеличивает эффективность системы на 35%. Такое устройство подойдет, когда у вас много солнечных батарей.
Прибор по типу ONOF
Он является самым простым что есть в продаже. У него не так уж и много функций, как у других. Прибор выключает подзарядку АКБ, как только напряжение поднимется до максимума.

К сожалению данный тип контроллера заряда для солнечных батарей неспособен выполнить заряд до 100%. Как только ток прыгнет до максимума происходит отключение. В итоге неполный заряд снижает его срок пользования.
Гибриды
Применяются данные прибору, когда имеется два типа источника тока, например, солнце и ветер. Их конструирование основано на PWM и МРРТ. Основное его отличие от подобных устройств заключается характеристиках тока и напряжения.

Его цель: выровнять нагрузку, идущую на АКБ. Такое происходит из-за неравномерно поступления тока с ветра генераторов. Из-за этого может существенно снижаться срок накопителей энергии.
PWM или ШИМ
В основе работы лежит широтно импульсная модуляция тока. Позволяет решить проблему неполной зарядки. Он понижает ток и тем самым доводит подзарядку до 100%.

В результате работы pwm, не наблюдается перегрев АКБ. В итоге данный блок управления солнечными батареями считается очень эффективным.
Подключение солнечных батарей к сети
Сделать это можно как самостоятельно, так и с привлечением специалистов.
Расчет правильной ориентации осуществляется на основании данных о географическом расположении здания. Для правильного размещения солнечных панелей при их монтаже нужно придерживаться перечисленных ниже принципов.
Нельзя использовать в качестве крышки оргстекло, так как оно перегревается и за счёт этого контакты между панелями приходят в негодность, а сама система может разгерметизироваться. Накопитель сгенерированной энергии — аккумулятор.
Потом груз убирается, а фанера и мат снимаются. Разумеется, если вы используете мобильную фотобатарею для подзарядки смартфона в многодневном походе, такие технологии не требуются. Если инсоляция позволяет, то установить солнечную панель можно и на внешней стороне балкона.
Так как они продаются в виде уголков, их потребуется самостоятельно собрать. Самостоятельная установка Зная, как подключить солнечную батарею к энергоснабжению вашего дома, вы сможете сэкономить на оплате труда монтажников. Если же присутствует уверенность, что припаять элементы получится самостоятельно, не повредив преобразователь, можно приобрести набор, в котором проводники приложены отдельно.
Рассмотрим три способа соединения, которые будут применимы и для самостоятельной сборки модулей из солнечных ячеек. После первичных вложений, полученная электроэнергия условно бесплатная требуются некоторые средства на обслуживание по истечении срока эксплуатации. Так как они продаются в виде уголков, их потребуется самостоятельно собрать
В заключение следует обратить внимание на то, что наибольшую выгоду от применения солнечных батарей получит наша планета, поскольку данный источник энергии не причиняет абсолютно никакого вреда окружающей среде
Монтаж конструкции Первостепенно надо определиться с местом установки — или прямо на крыше, или с использованием в качестве подставки каркаса из специальных ферм. Он следит за напряжением аккумулятора: при перезарядке аккумулятора в дневное время 14 Вольтах на клеммах , он автоматически отключает зарядку, а ночью, в случае разряда, то есть предельно низкого напряжения в 11 Вольт, прекращает работу электростанции. Где лучше установить панели? При одинаковых характеристиках, следующий вид панелей — тонкопленочный, потребует для установки в доме большей площади. Если эту проблему невозможно решить, то лучше установить панели не на крыше, а на отдельных столбах во дворе.
Сокращение расхода газа и электричества в доме благодаря использованию солнечных батарей. Как подключить солнечную батарею Как подключить солнечную батарею Вопрос как подключить солнечную батарею решается с помощью комплектующих систему элементов.
Схема подключения солнечных панелей к щитку приборов.
Шаг 1: Расчет нагрузки
Прежде, чем выбрать компоненты, необходимо рассчитать нагрузку приборов, которые будут подключаться к вашей солнечной электростанции и сколько времени они будут работать. Для этого нужно сделать следующее:
- Определите, какую технику (освещение, вентилятор, телевизор, насос и т.д.) вы будете подключать, и сколько времени (часов) она будет работать;
- Ознакомьтесь со спецификациями ваших приборов для определения их мощности;
- Рассчитайте величину потребляемого электричества в Ватт-часах (Вт*ч), которая равна произведению номинальной мощности ваших приборов (Вт) на время работы (ч).
Например Вы хотите включить какой-то прибор мощностью 10 ватт на 5 часов от солнечной панели. Количество потребленной электроэнергии будет: 10Вт х 5ч = 50Вт*ч. Таким же образом необходимо рассчитать общую величину потребляемой энергии, а именно рассчитать для каждого прибора и сложить полученные величины.
Пример: настольная лампа = 10Вт х 5ч = 50 Вт*ч + вентилятор = 50Вт х 2ч = 100Вт*ч, телевизор = 50Вт х 2ч = 100 Вт*ч, всего = 50 + 100 + 100 = 250 Вт*ч.
Когда закончите расчет нагрузки, пора приступать к выбору компонентов в соответствии с вашим требованием нагрузки.




































