Достоинства и недостатки открытой проводки
К достоинствам можно отнести следующие моменты:
- Простота укладки. По сравнению со способом скрытого монтажа, открытая занимает меньше времени и позволяет оборудовать систему своими руками.
- Цена. Стоимость укладки выходит значительно меньше, так как исключаются множественные штробления по периметру помещения.
- Мобильность планировки. В любой момент, если появляется необходимость, можно перенести выключатель или розетку в другое место без усилий.
- Доступность. При неисправности замена неработающего элемента или узла производится без затруднений.
Недостатки заключаются в следующем:
- Внешний вид. Далеко не каждому понравятся линии проводов, проложенные по дому, за исключением заранее задуманных дизайнерских решений.
- Пожарная безопасность. Если проводка находится под присмотром, то она может быть заменена очень быстро. Главное — быть внимательными и не допустить ее повреждения. К тому же пожарная безопасность в деревянных домах требует от хозяев особой бдительности.
Технология монтажа открытых электропроводок
1. Монтаж открытых электропроводок, выполняемых плоскими проводами АППР, АППВ, ППВ, проводят в определённой технологической последовательности. С начала размечают места установки светильников, выключателей и штепсельных розеток, линий электропроводки крепление провода, т.е. точек забивки гвоздей, установки скоб и мест прохода провода через стены и перекрытия, начиная от группового щитка с постепенным переходом к отдельным помещениям.
2. Места установки светильников на потолке размечают в зависимости от их числа. Если в центре помещения устанавливают один светильник, то место его положения определяют натягиванием из противоположных углов крест-накрест двух шнуров. Точку их пересечения на полу отмечают мелом, за тем со стремянки отвесом эту точку переносят на потолок. Если нужно установить два светильника в помещении на потолке, то на полу отбивают среднюю линию, делят ее на четыре равные части. Разметку переносят на потолок. Светильники устанавливают от стены на расстоянии ¼ длины помещения.
3. После определения мест установки светильников на стене и потолке с помощью шнурка отбивают линию будущих электропроводок. На линии отмечают точки крепления провода, а также сквозных отверстий для прохода проводов через стены и перекрытия.
4. Далее, используя шаблон, намечают места установки ответвительных коробок, штепсельных розеток и выключателей.
5. После правки и отрезания проводов их сматывают в бухточки. Прокладку проводов начинают с ближайшей к групповому щитку ответвительной коробке.
Источник
Монтаж проводки в жестких трубах
В последнее время многие люди открывают для себя установку внешней проводки с использованием жестких труб из пластика. В этом случае кабели помещаются внутрь трубопроводов, которые затем на специальных опорах фиксируют к стенам. Для облегчения такой установки разработано большое количество вспомогательных устройств (тройники, кабельные муфты, Т-образные разветвления).
Основным преимуществом такого монтажа является высокая степень защиты электрических проводников от воздействия воды, а также от повреждений механического характера.
В связи с этим такой способ монтажа чаще всего используется в погребах, гаражах и подвальных помещениях. Но это не значит, что наружная электропроводка не может быть проложена таким способом на дачном участке, в городской квартире или загородном доме, поскольку внешне изоляционные трубы выглядят вполне привлекательно.
Особенности монтажа открытой электропроводки в трубах IRL
При прокладке электрической линии в изоляционных трубах нужно помнить некоторые важные моменты:
- Трубопроводы должны крепиться к стенам таким образом, чтобы расстояние между ними составляло от 80 см, при этом от электрического прибора или элемента до ближнего фиксатора должно быть не менее 10 см.
- Соединять кабели между собой можно только на клеммах электрических элементов или внутри специальных соединительных коробок.
Для такого вида монтажа предусмотрены специальные фиксирующие приспособления. Список их можно найти как в интернете, так и в специальной литературе.
Если по какой-либо причине купить специальные фиксаторы вы не можете, для установки изоляционных труб можно воспользоваться обычной строительной перфолентой. Для этого нужно отрезать от мотка кусок нужной длины и закрепить ее на поверхности. Концевые крепления нужно делать под углом и немного от себя, чтобы лента не провисала. Затем труба крепится стяжками по всей длине. Иногда, при невозможности достать специальные фиксаторы, крепление с помощью перфоленты может оказаться вполне удачным решением.
Пример монтажа трубопровода для электропроводки на видео:
Необходимые инструменты для монтажа проводки в трубах
Такой метод установки не требует большого количества инструментов. Для работы вам понадобятся:
- Разметочный шнур.
- Перфоратор (для работы с бетонными стенами). К этому аппарату потребуется также сверло нужного диаметра.
- Отвес.
- Рулетка.
- Молоток.
- Строительный уровень.
- Ножовка по металлу.
Для соединения на сложных участках понадобится две муфты, а также гофра. Установка трубопроводов производится таким образом, чтобы внутри них не скапливалась влага
Поэтому нужно обратить особое внимание на качество резинового уплотнителя, который устанавливается в месте стыка трубы с электрическим элементом
Желательно пользоваться усиленными уплотнениями, соответствующими диаметру изоляционной трубы. При установке манжета должна небольшой частью проникать в электроустановочное изделие.
Достоинства и недостатки метода
К плюсам монтажа электрической проводки в изоляционных трубах относятся:
- Легкость установки.
- Дополнительная защита проводников от механических повреждений и воздействия влаги.
- Привлекательный внешний вид.
Минусы у этого способа следующие:
- Необходимо точно подбирать трубы по размеру.
- Требуется довольно много дополнительных принадлежностей.
В целом установка открытой проводки в трубах является вполне рабочим методом, который позволяет надежно защитить кабели от повреждения и придать линии элегантность.
Монтаж электропроводки в деревянном доме своими руками: внутренние работы
Монтаж эл проводки в деревянном доме может иметь некоторые различия в технологии укладки кабеля, а также в расходных материалах независимо от выбранного типа. Скрытую проводку прокладывают обычно при более эстетичной отделке стен, размещая их в специальных коробах из металла или негорючего пластика непосредственно между основанием стены и обшивкой (могут монтироваться в утеплитель). Такой вариант идеально подходит при капитальном ремонте деревянного дома или сразу после его постройки.
Скрытая электропроводка в деревянном доме укладывается в огнеупорные короба. Если они монтируются на дерево или легкоплавкие изоляционные материалы, то перед этим места укладки должны быть тщательно обработаны огнезащитой.
В качестве кабель-каналов особенно предпочтительны медные трубы или алюминиевые, так как они дешевле. Их предпочитают, так как они легко гнутся на «холодную» и не передают тепло при нагреве кабеля. Стальные же часто выбирают из-за более низкой стоимости, но при значительных поворотных радиусах их приходится нагревать газовыми горелками или паяльными лампами.
Скрытая проводка в деревянном доме: разработка проекта и определение трассы
Начиная работы, важно составлять подробный монтажный проект разводки проводов, согласно которой выполняется нанесение трассы линий проводов и установка точек расположения разветвительных и соединительных коробок, выключателей и розеток, а также элементов электросети. Что касается самой трассы, то желательно, чтобы она имела как можно меньше загибов и наклонных линий (в идеале, все линии должны быть параллельны между собой и относительно стен/пола комнаты), но если это невозможно, то следует предусмотреть соединительные коробки для нескольких линий проводки
Они, как правило, размещаются в максимально доступных местах для обслуживания, а не в перекрытиях или перестенках
Они, как правило, размещаются в максимально доступных местах для обслуживания, а не в перекрытиях или перестенках
Что касается самой трассы, то желательно, чтобы она имела как можно меньше загибов и наклонных линий (в идеале, все линии должны быть параллельны между собой и относительно стен/пола комнаты), но если это невозможно, то следует предусмотреть соединительные коробки для нескольких линий проводки. Они, как правило, размещаются в максимально доступных местах для обслуживания, а не в перекрытиях или перестенках.
После распланировки монтажной трассы можно подготавливать стены, а именно сверлить отверстия для коробов и металлических патрубков или штробить, в зависимости от выбранного типа установки.
Электрика в деревянном доме своими руками: как правильно выбрать короба и трубки
Размер трубок зависит от диаметра выбранного кабеля, а также от количества линий проводки (в одну трубку не рекомендуется укладка более двух линий). Необходимо чтобы электропровода протягивались в них легко, не занимая при этом более 40% их внутренней площади. Толщина металла также имеет значение, чтобы предотвратить их прогорание при коротком замыкании.
К примеру:
- при выборе проводов из меди (сечением ≤ 2,5 кв.мм) и из алюминия (≤ 4 кв.мм) толщина не нормирована;
- для кабелей с диаметром ≤ 6 кв.мм – толщина должна быть не менее 2,5 миллиметров;
- минимум 2,8 мм допускается для труб из алюминия и меди с сечением ≤ 10 и 4 кв.мм соответственно;
- 3,2 миллиметра – для проводов диаметром ≤ 25 и 10 кв.мм.
Основные правила при выполнении работ
Подготовив поверхности, можно приступать к прокладке коробов и размещению подрозетников и выключателей. Для этого в поверхностях просверливаются гнезда нужного размера и заводятся трубы, к которым и будут крепиться монтажные коробки.
В том случае, когда используется медный кабель, после заведения важно развальцевать концы и припаять к самой коробке, а края стальных можно прикрепить сваркой. Распаечные коробки устанавливаются таким же способом, главное, чтобы все соединения имели надежную антикоррозийную защиту, а все элементы общей конструкции заземлены без разрывов в цепи
Для электропроводки обычно используются трехжильные или пятижильные провода, оснащенные заземляющими проводниками
На концах труб устанавливают особые втулки, защищающие изоляцию от возможных повреждений
Для электропроводки обычно используются трехжильные или пятижильные провода, оснащенные заземляющими проводниками. На концах труб устанавливают особые втулки, защищающие изоляцию от возможных повреждений.
Далее можно приступить к присоединению жил кабеля к электрооборудованию. При подсоединении электророзеток и выключателей нельзя допустить повреждения изоляции элементами крепежа.
Мнение специалистов об открытой проводке
Электрики утверждают, что у внешней (открытой) электропроводки значительно большее количество недостатков, чем у внутренней. Так, при коротком замыкании у неё значительно выше вероятность возгорания, а кабеля, не закрытые штукатуркой, зачастую заметны, могут помешать при ремонте, их довольно легко повредить. Однако, у открытого способа монтажа есть и свои преимущества. Среди них:
- Снижение трудозатрат. Не требуется штробить стены для прокладки открытой проводки.
- Простота укладки. В случае укладки кабелей таким способом нет необходимости штробить стены, что значительно уменьшает длительность ремонта и не создает неудобств для окружающих в виде шума. Также после таких работ остается минимальное количество строительного мусора.
- Возможность вносить изменения. Поскольку потребности людей меняются в разные периоды их жизни, может возникнуть необходимость изменения планировки разводки а это гораздо легче сделать, когда она в открытом доступе.
Исходя из этого, выбирая способ укладки кабелей, необходимо рассмотреть плюсы и минусы каждого из способов, а при возможности – посоветоваться с электриком. Во время проведения работ необходимо быть максимально осторожными и тщательно соблюдать технику безопасности.
Монтаж скрытой проводки

На данном этапе у вас должны быть готовы все бороздки и ниши в стенах. Пора узнать, как прокладывается электропроводка в квартире своими руками:
- Отключите главный рубильник в распределительном щитке.
- После счетчика, у вас должны быть установлены автоматы, от которых мы и будем вести провода.
- Все они заводятся в первую распаечную коробку, а уже оттуда распределяются по разным комнатам.
- На подходах к каждому помещению устанавливайте свою монтажную коробку.
- Провода следует помещать в гофрированные трубки из негорючего материала. Это предотвратит перегрев и упростит дальнейшее обслуживание сети.
- Закрепляем электропроводку в углублениях строительными хомутами либо раствором алебастра.
- Устанавливаем розетки и выключатели. Для удобства монтажа, оставляйте запас провода, выходящего из стены – около 20 см.
- Подаем напряжение и проверяем работоспособность системы электроснабжения.
- Заделываем борозды на стенах.
Соединения проводов рекомендуется производить при помощи специальных зажимов. Они могут надежно скреплять сразу несколько кабелей. Избегайте скруток!

Иногда, некоторые мастера предлагают проложить силовые кабели в полу. Это довольно неоднозначное решение, потому что наглухо замурованная в стяжке квартирная электропроводка может впоследствии доставить немало забот. Хотя, грамотно проложенная, она вполне имеет право на существование.
Розетки и выключатели
Обычные розетки
Разновидности розеток:
- С таймером — автоматизирует управление по времени, экономит электричество. Есть разновидности с электрическим и механическим устройством.
- С выталкивателем. Есть механическое приспособление, которое отсоединяет шнур нажатием кнопки.
- С пультом управления. ПДУ или GSM розетки ставят в электронных системах умного дома и в обычных сетях.
Выключатели бывают с ручным и электронным включением, они отличаются функциями и конструкцией. Есть приборы с внутренним датчиком движения, сенсорные (от прикосновения), дистанционные с пультом управления.
Как выбрать кабель для внешней проводки
Кабель для внешней проводки в квартире следует выбирать, исходя из электрической нагрузки. Для простых осветительных и бытовых электроприборов вполне достаточно простого двух- или трехжильного кабеля с медными или алюминиевыми проводами, сечением 2,5мм 2 . Мощную кухонную технику и электроплиты рекомендуется подключать к отдельным кабелям с проводами сечением не менее 4 – 6 мм 2 . Ветка проводки для такой мощной техники должна быть отдельной, и подключаться к отдельному автоматическому предохранителю на 25А в распределительном щитке. Подробнее мы уже рассказывали об электрической начинке кухни и о выборе электроприборов для ванной в предыдущих материалах.
Если перед вами стоит выбор, какой провод использовать для наружной проводки, берите медный:
Он более пластичен, чем алюминиевый, а значит, меньше вероятность того, что сломается при укладке.
Медь устойчивее к коррозии, медные провода медленнее окисляется.
Медные провода прослужат дольше, чем алюминиевые.
Медный провод выдерживает большую нагрузку по сравнению с алюминиевым при одинаковом сечении.
Самый лучший, на наш взгляд — кабель из медных витых проводов. Каждая жила такого провода состоит из скрученных в подобие тросика тонких медных проводов. Он обладает прекрасной гибкостью, сравнимой с обычным шнуром, хорошо изгибается. Некоторые марки такого витого провода прямо-таки предназначены для наружной проводки в стиле ретро.
Плюсы и минусы внешней проводки
Основное достоинство данного метода — высокая скорость установки кабельных линий. Буквально за пару дней без огромного опыта вы самостоятельно справитесь с монтажом открытой проводки в квартире с одной жилой комнатой. А профессиональному электрику потребуются считанные часы.
Вторым достоинством способа является пониженная трудоемкость. Нет необходимости в штроблении стен, укладке кабель-каналов и сверлении отверстия для подрозетников. Соответственно, не возникает потребности в последующем монтаже облицовки, оштукатуривании, покраске или поклейке обоев.
Третьим весомым преимуществом проводки открытого типа является постоянная доступность к каждому участку линии. В любой момент можно провести ремонтные работы или модифицировать электрическую сеть, добавив новые компоненты. На это уйдет минимум времени и сил. Вы быстро и без проблем добавите ответвление к новому светильнику, подключите новую розетку или переместите в другое место старый выключатель. При организации скрытой проводки такие работы намного сложнее и затратнее, зачастую сопровождаются разрушением стен.
Однако есть в данном методе определенные недостатки. Первым минусом является то, что кабельная система находится на виду. Несмотря на огромное множество различных стилей оформления, такой подход уместен далеко не для каждого интерьера. Исключением являются стили кантри, ретро, техно и стимпанк, для которых проводка открытого типа может стать изюминкой.

Электропроводка в лофте в стиле стимпанк
Второй недостаток связан с техническими нормами каждого помещения, где кабель прокладывается по открытому методу. К примеру, для ванной комнаты, кухни и других участков с высоким уровнем влажности используемые провода должны быть хорошо защищены. Аналогичная ситуация с устанавливаемыми выключателями и розетками. Класс защиты подобных элементов при организации скрытой проводки должен быть не ниже IP-44. А если говорить об открытой, то требование повышается сразу до IP-68. Такие провода, розетки и выключатели выглядят слишком массивно и в два счета могут испортить интерьер.
Требования к внешней проводке в квартире

Итак, вы всё же решили, что докучать соседям перфоратором и долбить стены — плохая идея, и выбрали вариант с внешней проводкой. Ок, тогда смотрите, а лучше записывайте в блокнотик требования по её монтажу.
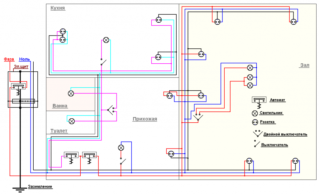
Первым делом нарисуйте схему расположения всех линий проводки. Как правило, провода и кабельные каналы ориентированы или вертикально, или горизонтально по отношению к стенам, полу и потолку. Все прочие направления запрещены правилами техники безопасности.

На схеме подробно и понятно укажите все места, где планируете поставить розетки, выключатели, распределительные коробки и прочие электрические приборы. Рассчитайте количество розеток и светильников, которые вам понадобятся. О том, как правильно расположить в квартире розетки и другие электроприборы, читайте в прошлых материалах.
При составлении плана учитывайте, что линии проводки должны располагаться на расстоянии 15 – 20 см. от углов, оконных и дверных проемов. Старые стандарты рекомендуют располагать розетки на высоте 60 см. от пола, а выключатели выше — 150 см. Современный стандарт — для выключателя 60 см., для розетки — 20 см. от уровня пола.

А вот сам список рекомендаций по прокладке внешней проводки, которые вытекают из правил установки и монтажа электроустановок в жилых и общественных зданиях. Если вам интересно, полностью этот серьезный технический документ вы можете найти здесь, а мы озвучим из него лишь некоторые пункты, которые касаются внешней проводки:
Не прокладывайте кабели внешней проводки рядом с излучателями тепла — батареями, нагревательными элементами. Изоляция проводов и пластиковые кабельные каналы через некоторое время придут в негодность от воздействия тепла.
Не прокладывайте линию проводки под трубами, на которых может скапливаться конденсат. Например, в ванной, кухне или туалете, на трубах с холодной водой конденсат — частое явление. А вы помните: вода — первый враг электричества. Даже простой гофрированной трубы или негерметичного кабельного канала может быть недостаточно.
Кабель, который прокладывается в мокрых помещениях, должен иметь дополнительную защиту. Двойная, а то и тройная изоляция будет в самый раз.
Не соединяйте провода внутри каналов и труб просто так. Это нужно делать только в распределительных коробках.
Ставьте распределительные коробки в тех местах, где до них будет легко добраться в случае чего. Во влажных помещениях используйте герметичные коробки. И вообще, помните про класс защиты, и ставьте в мокрых помещениях только влагозащищенные электроприборы.
Не оголяйте провода без надобности. Изоляция на проводе должна быть целой по всей длине, от коробки до розетки, выключателя или другой коробки.
Если вы делаете открытую проводку без труб и кабельных каналов, то для крепления проводов и кабелей используйте специальные пластмассовые скобы, подобранные по диаметру проводника. Такие скобы продаются в любом хозяйственном магазине в отделе электротоваров. Расстояние между скобами не должно быть слишком большим, иначе ваши провода будут провисать под собственным весом.

Ставьте крепежные скобы по обе стороны провода. Скобы-фиксаторы обязательны около мест подключения к розеткам и выключателям. Если силовой кабель проложен горизонтально, ставьте скобы на расстоянии не более 40 см друг от друга, а для вертикального кабеля — не меньше, чем через один метр.
Для тонких проводов расстояние между скобами уменьшается: горизонтально — через каждые 25 см, вертикально — через 40 – 45 см. Расстояние от последней скобы до розетки или выключателя не должно превышать 10 см. А лучше поставьте последнюю скобу прямо перед ними.
Не сгибайте провода без необходимости. Все повороты и изгибы линии старайтесь делать с помощью распредкоробок. Если же не получается — смотрите, чтобы минимальный радиус изгиба провода был не менее 3 – 5 см.
Если проводка всё-таки пересекает неэлектрический трубопровод, постарайтесь отодвинуть их друг от друга хотя бы на 3 – 5 см. В месте пересечения загоните кабель в дополнительную защиту, например, в кусок пластиковой трубы.
Для того чтобы провести проводку сквозь стену, замуруйте в стену кусок трубы и просуньте кабель сквозь нее.
Учет расположения будущих коммуникаций и элементов интерьера на стенах
Еще одна распространенная ошибка при монтаже электропроводки — прокладка кабеля или размещение различных элементов электропроводки без учета расположения различных коммуникаций или же в тех местах, где в будущем планируется их проводить.
То же самое касается взаимного расположения линий проводки и различных элементов интерьера на стенах. То есть при составлении монтажной схемы проводки — схемы, где указаны точные места расположения всех конструктивных элементов электропроводки, необходимо учитывать расположение различных элементов интерьера и коммуникаций.
Рекомендуется производить монтаж проводки правильно, с учетом общепринятых норм по расстояниям относительно строительных конструкций и других критериев. В будущем будет легко определить, где идет провод и где нельзя сверлить стену, чтобы не повредить проложенный кабель электропроводки.
Плюсы и минусы внешней электропроводки
Обустройство наружной электропроводки, как и всякий метод создания электрической коммуникации в доме, имеет свои преимущества и недостатки. Среди преимуществ выделяют:
- простоту установки;
- сохранение целостности стен и потолка;
- отсутствие необходимости в приобретении дополнительного оборудования.

Недостатками окажутся:
- не эстетичный внешний вид;
- необходимость строжайшего учета технических правил и норм для жилого помещения;
- необходимость обязательного соблюдения норм противопожарной безопасности.

Однако дополнительные элементы для качественного и эстетичного оформления могут существенно ударить по кошельку
Сочетание стилей тоже немаловажно

Монтаж открытой электропроводки нуждается в тщательной подготовке. Если нет уверенности, то все расчетные и укладочные работы лучше доверить профессионалам. Однако, имея в виду все вышесказанное, можно попробовать сделать все самостоятельно.
Способы питания розеток и сети освещения
При составлении схемы электропроводки необходимо правильно выбрать способ питания каждой из розеток в доме, всех осветительных линий проводки. Типичная ошибка — подключение всех розеток от одной или нескольких линий. Такая схема использовалась 20-30 лет назад, когда нагрузки электроприборов были небольшими и с целью экономии все розетки в квартире были запитаны от распределительных коробок, которые в свою очередь, питались от одной линии проводки.
В современных условиях, когда нагрузки бытовых электроприборов выросли в несколько раз, такая схема электропроводки неприемлема по причине своей ненадежности и отсутствия защиты от перегрузки отдельных линий проводки.
Это связано с тем, что автоматический выключатель, питающий несколько комнат или всю квартиру, не способен защитить отдельные участки электропроводки от перегрузки, так как он выбирается с учетом суммарной нагрузки запитанных от него розеток и осветительных устройств.
Безусловно, можно использовать промежуточные распределительные коробки для запитки нескольких розеток. Такой вариант подходит для тех групп розеток, суммарная нагрузка которых сравнительно небольшая, например, 16 А.
Розетки, в которые будут включаться мощные бытовые электроприборы, должны быть запитаны от индивидуальных линий проводки, защищенными отдельными автоматическими выключателями соответствующего номинала. К таким электроприборам можно отнести электрическую печь, водонагреватель, стиральную машину, электрический обогреватель, котел и другие электроприборы, характеризующиеся большой потребляемой мощностью.
Основные требования

Одним из правил открытой проводки является отсутствие излучателей тепла поблизости
Проведение электропроводки является процессом, во время которого должны быть соблюдены все нюансы. Отступление от правил может привести к возникновению аварийной и пожароопасной ситуации.
К основным правилам относятся:
- Нельзя устанавливать кабель для наружной проводки под трубопроводом, на котором собирается конденсат.
- Излучатели тепла не должны располагаться в зоне с кабелями.
- Рекомендуется прокладывать кабели с дополнительной защитой. Выбор типа проводника (жесткий, экранированный, гибкий) определяется условиями эксплуатации и применения.
- Если проводка укладывается в сантехнических нишах, не нужно использовать соединительные коробки.
- Жилы кабелей соединяются друг с другом только в специальных распределительных ящиках.
- Распределительный щиток должен располагаться в таком месте, чтобы мастер в случае необходимости имел легкий доступ к нему. В случае использования во влажном помещении для дополнительной герметичности устанавливаются прокладки на крышке.
Выводы и полезное видео по теме
Мы подобрали полезные видеоматериалы, которые помогут избежать частых ошибок монтажа и правильно организовать внешнюю электропроводку в доме.
Инструктаж по монтажу электропроводки в кабель-канале:
Полезные советы по установке розеток:
Основные ошибки, которые допускают при подключении УЗО:
В теории технология обустройства открытой проводки выглядит простой и понятной. А вот когда доходит до практики, многие владельцы домов совершают массу ошибок. Беритесь за самостоятельный монтаж только в том случае, если обладаете нужными знаниями для разработки и реализации проекта. Если нет, то не рискуйте жизнью и поручите эту работу электрикам.




































