Виды монтажа
В зависимости от того, выбрали вы открытую проводку в деревянном доме, или остановились на использовании скрытой, различается и порядок проведения работ по монтажу.
Монтаж розетки на открытой проводке
Открытая проводка в деревянном доме является довольно популярным способом организации электроснабжения. В случае, если вы используете ретро проводку – становится дополнительным элементом дизайна для вашего дома или дачи. Монтаж розетки в данном случае отличается от стандартного только наличием алюминиевого или асбестового листа между розеткой и стеной. Эта мера необходима для защиты дерева от попадания искры при замыкании или дуги при доставании вилки.
Открытая проводка и накладная розетка на деревянной стене
В случае, если вы монтируете качественную ретро розетку, например фирмы Salvador, то такой лист не нужен, т.к. механизм такого устройства всегда изолирован от дерева фарфоровым дном.
Монтаж на скрытую проводку
Скрытая проводка в деревянном доме – дело весьма хлопотное, дорогое, требующее точного просчета и планирования наперед. Основное отличие в этой связи заключается в том, что место, в котором вы решили разместить розетку сегодня – завтра не может быть перенесено без нарушения эстетичности стены.
Монтаж скрытой проводки в доме из бруса
Например, вы решили разместить розетку для холодильника в одном углу, а через год передумали и решили поставить холодильник в другом. С бетонной стеной этот вопрос решается довольно просто:
- Штробится стена;
- Делается новое отверстие в бетоне под розетку;
- Все шпаклюется, красится, заклеивается обоями
С деревянной стеной этот номер не пройдет. Вам придется снимать несколько досок, но это не всегда возможно, поэтому чаще всего разбирается целая стена или значительная её часть. Положить все доски обратно так, чтобы не было заметно получается далеко не у всех.
Поэтому, при планировании монтажа розеток на скрытую проводку в деревянном доме продумайте все возможные варианты размещения электроприборов, установите максимально возможное количество розеток изначально.
Монтаж отдельных розеток на деревянную стену также отличается от бетонных аналогов. Внутренняя розетка для скрытой проводки в деревянном доме должна монтироваться только в металлический стакан, чтобы избежать попадания искр на горючую поверхность древесины. Использование пластиковых подрезетных стаканов в этом случае запрещено.
Металлические стаканы для монтажа внутренних розеток в деревянную стену
Нужна новая внутренняя розетка в деревянной стене, что делать?
А ничего! Если на этапе строительства дома вы её не предусмотрели, то ничего вы уже не измените, есть только один толковый выход – взять кабель под цвет древесины и провести от щитка новую накладную розетку.
Розетки Lezard — низкокачественный пластмасс, огнеопасен
Если не хотите заморачиваться и делать подрозетники из металла или асбеста, то можно взять такие, корпус которых не поддерживает горение. Многие производители, например французский Легранд, пишет об этом прямо в инструкции, чтобы проверить пригодность пожаробезопасность конкретной марки, нужно поджечь её корпус и посмотреть, горит или нет
Если тухнет – можете смело устанавливать безо всяких дополнительных мер предосторожности
Видео. Монтаж розетки в бревенчатую стену
На видео показано, что стандартный стакан подрозетника монтируется в установленный ранее металлический стакан.
Высота и размещение розеток на кухне в современной квартире Правильная и удобная установка розеток в квартире Как собрать удобный распределительный щит своими руками Розетка с дистанционным управлением – незаменимая помощь дома
Это интересно: Как убрать розетку, от которой подключена другая розетка
Спорность
ПУЭ очень консервативный документ. Реальность такова, что безусловное соблюдение правил при строительстве деревянных домов встречается редко. Обоснованность нарушений подкрепляется и западными технологиями строительства. В США считается нормальным прокладка электропроводки внутри СИП-панелей, в массиве пенопласта. Труб и гофры не предусматривается. Скандинавы сверлят кабельные тоннели в бревне. В данном случае существует различный подход к пожарной безопасности.
Российский, а вернее еще советский вариант – должны использоваться негорючие материалы. Зарубежный, и более современный стандарт – должна работать автоматика.
Полезные советы
Необходимо точно рассчитать и установить необходимое количество автоматов в распределительном щитке
Специалисты рекомендуют на каждый контур (комнату) монтировать один автомат.
Особое внимание электрическим контактам в распределительных коробках.
Розетки и выключатели монтируются на деревянные поверхности только при наличии изоляционных прокладок, которые не распространяют огонь.. Уделить особое внимание стеновым проходкам (сквозь стены между комнатами)
Сквозные отверстия делаются перфоратором с коронкой, куда закладывается металлическая труба. После протяжки кабеля внутренний диаметр трубы обязательно заполняется огнеупорным материалом
Уделить особое внимание стеновым проходкам (сквозь стены между комнатами). Сквозные отверстия делаются перфоратором с коронкой, куда закладывается металлическая труба
После протяжки кабеля внутренний диаметр трубы обязательно заполняется огнеупорным материалом.
Современная электрическая проводка в деревянном доме: правила и действующие нормативные документы
Для выяснения точных официальных требований к инженерным системам этого вида можно использовать следующие «первоисточники»:
- «ПУЭ» («Правила устройства электроустановок»). Это собрание нормативных актов является настольной книгой любого квалифицированного электрика. Актуальной является седьмая редакция, утвержденная Минэнергетики РФ в 2002 году приказом от 08. 07.).
- Следующий профильный сборник – «ПТЭЭП» («Правила технической эксплуатации электроустановок потребителей»). Они утверждены Минэнергетики РФ в 2003 г. (приказ от 13. 01).
Если сделать электропроводку в деревянном доме по правилам «ПУЭ», будут выполнены не только необходимые формальности. Эти нормативы разработаны с учетом особенностей физиологии человека. Они помогут создать на самом деле безопасную и надежную систему.
Приведенные в нормативах сведения пригодятся для уточнения параметров защитных средств. Уже при токе от 5 до 9 мА возможны судорожные сокращения мышц. Превышение этого порога провоцирует спазмы, которые не позволяют самостоятельно оторвать руку от проводника. Критичным считают уровень 100 мА. Если направить ток в землю, человек не пострадает.
Для получения такого результата уменьшают сопротивление защитного пути с применением специализированных устройств
На нижнем рисунке показано, что заземление защищает не только человека, но и оборудование. При его наличии быстрее срабатывают защитные устройства электропроводки, уменьшается вредное воздействие на подключенную технику.
Заземление tn-c-s
Эту схему специалисты рекомендуют при монтаже мощной трехфазной электропроводки в частном доме. Здесь есть заземлитель на стороне потребителя, сделано подключение к нейтрали источника питания. Даже при обрыве этого проводника обеспечивается надежная защита.
Такую конструкцию можно использовать в качестве заземлителя
Этот контур электропроводки лучше установить неподалеку от входного щитка с прибором учета потребленной энергии. Уголки выбирают со стенками от 4 мм и более. На песчаных почвах, где удельное сопротивление высокое, их длину увеличивают до 2,5-3 м. Проводник к деревянному дому можно сделать из стальной полосы (40 х 4 мм). Сварные соединения зачищают, покрывают грунтовкой для предотвращения коррозии. Если после проверки выяснилось несоответствие сопротивления цепи действующим нормативам, добавляют необходимое количество штырей.
Точное выполнение обязательных правил монтажа электропроводки в деревянном доме можно дополнить системой уравнивания потенциалов. Суть системы понятна из названия. Специальными проводниками соединяют главную шину заземления, металлические элементы водоснабжения, вентиляции.
Такие решения применяют в душевых, ванных комнатах, бассейнах, иных помещениях с повышенным уровнем влажности
Вместо плавких предохранителей (1) в наши дни применяют автоматические выключатели (2)
Эти устройства стоят дороже, чем устаревшие аналоги. Но их можно использовать неоднократно. Они защищают подключенные установки и электрические цепи от повреждений при возникновении перегрузок, короткого замыкания.
Выбирают подходящие изделия с учетом нескольких факторов:
- В сопроводительной документации производитель указывает ток (номинальное значение), при котором обеспечивается длительное сохранение целостности электроцепи.
- Также приводят время срабатывания отключения, порог превышения по амплитуде тока.
- Электрические параметры изменяются очень быстро при подключении насосов, пылесосов, других индуктивных нагрузок.
Для защиты пользователей от поражения электрическим током используют специализированные устройства («УЗО»)
Внешне они похожи на обычные автоматические выключатели. Но действуют они по-другому:
- УЗО (1) подключают в цепь проводниками 2 и 3 (фаза и ноль соответственно) с мощной нагрузкой.
- Здесь приведен пример с бойлером (6). Его корпус подсоединен к заземлению (7).
- В рабочем состоянии токи в обеих цепях (4 и 5) – одинаковые.
- При нарушении изоляции, изменится баланс. Это является управляющим сигналом для защитного устройства, которое отключает питание.
Статья по теме:
Необходимость составления схемы
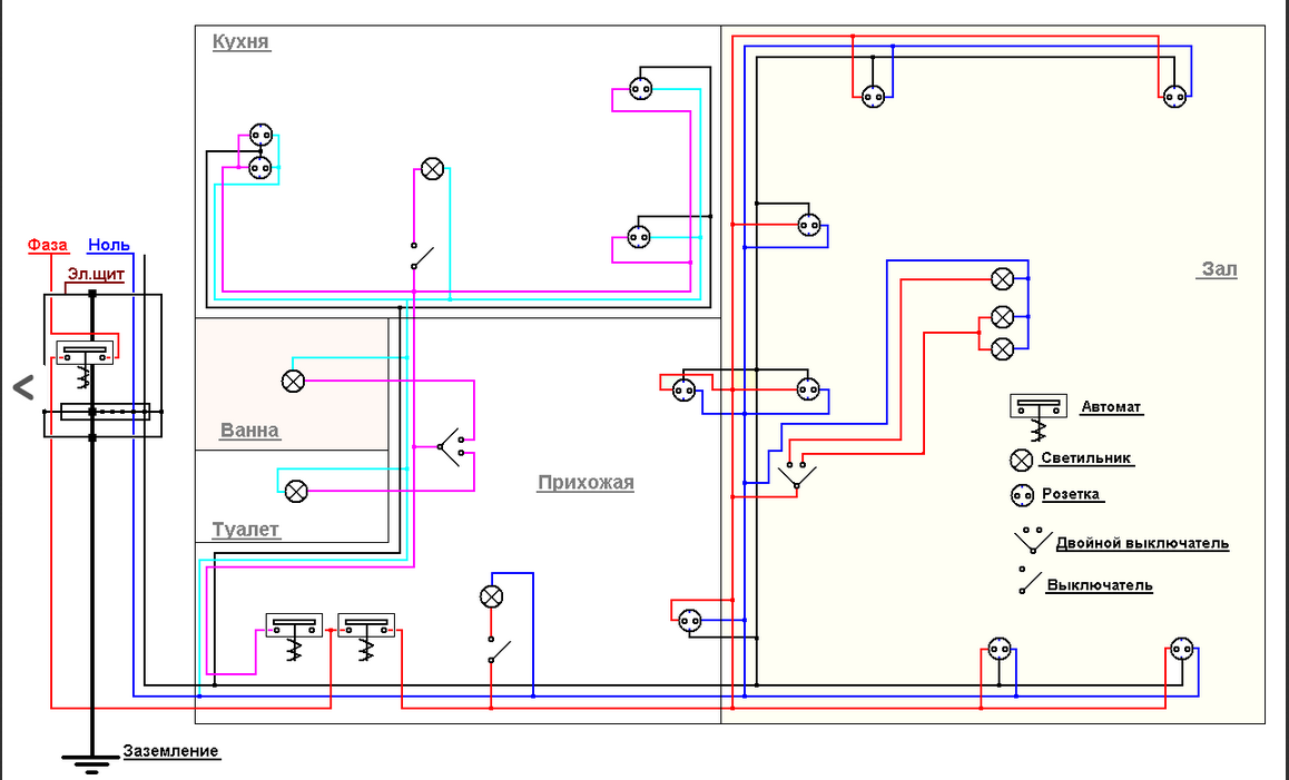
Перед началом монтажных работ необходимо разработать проект, обеспечивающий надежную и безопасную эксплуатацию электрического оборудования. Схема позволяет установить розетки, выключатели или распределительные щитки в доступных местах, позволяющих провести ремонт и снижающих риск возгорания. Хороший проект заранее предусматривает места установки шкафов, способных ограничить доступ к розеткам или переключателям. При составлении схемы учитывают требования стандартов по количеству розеток и расположению элементов относительно уровня пола.

Проект позволяет снизить количество перегибов проводки, которую располагают по горизонтали или по вертикали (переходы под углом внутри или снаружи стены категорически запрещены).
На схеме указывают точки установки коммутационных коробок (для деревянных строений допускается использование только металлических изделий).
Розетки и осветительное оборудование
В местах, отмеченных для монтирования выключателей и розеток, нужно провести вырезку гнёзд для установки специальных металлических коробок. Технология установки включает в себя крепкую связь кабелей и коробки.
Открытая электропроводка является более безопасной
Одно из главных правил, предполагающее монтаж электропроводки: все элементы обязаны надёжно контактировать друг с другом. Самыми качественными способами крепления являются сварка или пайка. Этот вариант не подвержен коррозии, механических воздействиям и обеспечивает крепкий и долговечный контакт.
Кроме того, монтаж электропроводки предполагает использование медных труб. Если применяются изделия из меди, то их концы развальцовываются. В случае стальных труб применяются гайки, завинчивающиеся на специально нарезанную резьбу. Металлические коробки должны иметь соответствующий защитный класс, чтобы исключить попадание воды и пыли внутрь коробки.
Этапы монтажного процесса по видам проводки
Итак, все начинается с ввода кабеля в дом. Обычно для этого используют самонесущий изолированный кабель (СИП). Это алюминиевый кабель с тремя жилами. Для частного домостроения обычно применяется провод марки СИП 4. У него все жилы имеют одинаковое сечение – 16 мм². Это больше, чем достаточно.
Электропроводка в коробах
На сегодняшний день это самый распространенный вид электрической проводки. Для этого используются пластиковые короба, которые при помощи саморезов закрепляются по схеме проведения электрического кабеля. Процесс проходит следующим образом:
Провод СИП-4
- Производится монтаж короба.
- В него укладывается кабель.
- Закрывается крышка.
Обратите внимание на вот какой момент. Сам провод в коробе должен занимать не более 50% всего пространства
Это не жесткое требование, но забитый под завязку короб просто не закроется крышкой. Особенно при наличии угловых соединений.
Правда, на рынке сегодня можно найти короба, в которые можно укладывать кабеля друг на друга. Здесь придется учитывать порядок и последовательность укладки. Но именно этот вариант дает возможность упростить проведение монтажных работ. Рекомендуем короба от компании «Legrand».
Провод (кабель) для электропроводки в деревянном доме: правила выбора и применения
После подготовки схемы скрытой проводки и указания мест разветвления нужно определиться с проводом, применяемым в процессе монтажа.
В деревянных домах применяются специальные провода, обозначаемые буквами ВВГнг (А) или ВВГнг-П (А).


Как найти скрытую проводку в стене квартиры прибором и без
Проводники выполнены из меди, одножильные с количеством проводов до пяти. Особенность кабеля — двойная изоляция:
- Внутренняя часть изготовления с применением ПВХ, изолирующего токоведующие части друг от друга. Для удобства монтажа каждый провод имеет свой оттенок.
- Внешняя изоляция покрыта защитным слоем из композитного материала, обеспечивающего стойкость к огню. Ее особенность состоит в прочности и гибкости, что исключает трудности в протягивании кабеля по трубе с помощью троса.
Оптимальный температурный режим от -50 до +50 градусов Цельсия. Преимущества изоляционного слоя состоит в защите от коррозии, отсутствие реакции с химическими компонентами, стойкость к деформации при перепаде температур. Устойчивость к горению подтверждается требованием ГОСТ Р МЭК 60332-3-22.
Можно выбрать и другие виды кабелей:
- ВВГнг LS или ВВГнг-П LS — дополнительная стойкость к некоторым веществам (к примеру, хлористому водороду);
- NYM — медный кабель, который отвечает требованиям ГОСТ 22483 и отличается усиленной изоляцией в три слоя. Жилы изолируются разноцветным ПВХ, а после оборачиваются в специальную защиту, обладающую огнеупорными качествами. Количество жил в таком изделии — до пяти. При изготовлении применяется современная немецкая технология, гарантирующая высокое качество продукции.

При выборе кабеля для скрытой проводки нужно учесть особенности помещения и не экономить деньги на покупку качественного товара.
Монтаж электропроводки в деревянном доме
Пошаговый алгоритм монтажа электрической проводки в доме состоит из этапов:
- комплектации и установки основного щита;
- ввода магистрального кабеля в дом с последующим подключением к щиту;
- установки распределительных коробок внутри здания в соответствии со схемой;
- монтажа приборов освещения, розеток и выключателей;
- соединения электропроводки в монтажных коробках и щите;
- тестовой проверки работоспособности защиты от коротких замыканий и поражения током.
Установка распределительного щитка
Щит располагают около точки ввода основного кабеля в дом (ответвления от магистрали не допускаются). Разрешается использование коробок из ударопрочного пластика или металла, покрытого синтетической эмалью или порошковой краской. Внутренний объем щита рассчитывается исходя из количества предохранителей и перечня дополнительных устройств (например, реле напряжения или счетчика). Для крепления автоматов используют металлическую рейку Din. Количество предохранителей не ограничено (некоторые владельцы ставят устройства на фазу и на нулевой провод).
В щитке рекомендуется установить блок УЗО, реагирующий на утечки тока и автоматически отключающий питание. Номинал защитного устройства подбирают в зависимости от характеристик оборудования в доме.
Следует учесть, что прибор учета электроэнергии необходимо опломбировать. Процедуру производит представитель сбытовой компании по заявке владельца дома.
Ввод кабеля в помещение
Питание подается в дом по кабелю, проложенному в грунте или проведенному от столбов. Наибольшее распространение получил самонесущий кабель СИП, оснащенный стальной жилой, воспринимающей ветровые нагрузки. На входе в дом предусматривают кронштейн для крепления троса и гофрированный рукав или отрезок трубы Г-образной конфигурации (наконечник направляют вниз для защиты от конденсата). Металлические жилы кабеля СИП соединяют с проводкой дома при помощи муфт, обеспечивающих надежный контакт при повышенных нагрузках.
Электромонтаж распределительных коробок
Коробки применяют в точках разведения основного кабеля. Для соединения используют пружинные клеммы Wago (некоторые электрики отдают предпочтения скруткам с последующей изоляцией). Не допускается наличие проводов с поврежденными участками изолятора. Кабели аккуратно укладывают в коробку и закрывают крышкой. Запрещается скрывать коробки под отделочными материалами стен дома.
Установка осветительных приборов
Крепятся на потолке или перегородках. Методика монтажа зависит от конструктивных особенностей изделий. К светильнику подводят несколько проводов (число жил зависит от количества зон освещения, управление осуществляется выключателем). На этапе создания проекта необходимо корректно организовать подсветку комнат в доме, устраняя зоны с недостаточным освещением или наоборот, вводя подобные участки (зависит от дизайна и личных предпочтений владельца).
Установка выключателей и розеток
Для монтажа устройств необходимо разметить перегородки и прикрепить основания винтами. После ввода кабелей следует очистить жилы от изоляции и подключить к контактам (для розеток предусматривают цепь заземления). Оборудование не должно болтаться при установке или выемке штепсельной вилки.
Устройство заземления и монтаж УЗО
Для заземления дома на улице необходимо установить контур в виде стальных пластин длиной до 3 м, уложенных треугольником и прикрепленных к забитым в грунт стержням. Корректно сделанная система предотвращает повреждение оборудования. Блок УЗО устанавливается в распределительной коробке на проводах фазы и нуля (после дифференциального автомата и счетчика).
Проверка и ввод в эксплуатацию
Для проверки смонтированной системы электропроводки нужно пригласить в дом специалиста из энергонадзора, чтобы ввести ее в эксплуатацию. С помощью тестера необходимо “прозвонить” все жилы, целостность проводников, проконтролировать правильность изоляции. Кроме того, представитель энергонадзора проверит заземление и ноль.
По окончании всех работ нужно проверить систему электропроводки и убедиться в ее исправном функционировании.
Окончание всех работ и запуск системы подтверждается соответствующим документом – протоколом, который составляет представитель энергонадзора. Заключается договор на предоставление услуг, и дальнейшее пользование электричеством оплачивается согласно действующим тарифам.
Электропроводка в деревянном доме своими руками: пошаговая инструкция по монтажу
Прежде, чем приступить к монтажу электропроводки в деревянном доме, стоит как следует изучить документацию, регламентирующую правила проведения проводки. При этом помогут правила монтажа электроустановок, а также нормативные положения по электротехническим устройствам.

Прежде чем приступить к работе, нужно предварительно рассчитать планируемую нагрузку всех электроприборов, которые будут использоваться
При соблюдении правил безопасности, можно выполнить монтаж самостоятельно. При этом установка включает следующие этапы:
- проведение расчетов по общей мощности электрического оборудования и создание проекта;
- приобретение различных электроприборов;
- выполняется ввод электроэнергии в здание, подключаются приборы электрозащиты и автоматов защиты;
- производится внутренняя разводка кабельных проводок;
- крепление устройств освещения, а также выключателей или розеток;
- крепление механизмов защитного отключения и конструкций заземления;
- прозвонка цепи и проверка правильности подключений.

Монтаж электрических проводов и их подключение требует определенных знаний
Подготовительные работы по проекту электроснабжения в доме
Решая, как сделать электропроводку в деревянном доме, рекомендуется выполнить правильный проект. При этом выполняются следующие действия:
чертится план постройки с указанием размещения важных объектов, к которым нужно подвести электричество;

Пример схемы размещения электрооборудования в доме с гаражом
- на чертежах указывается показатель мощности приборов;
- оборудование подсоединяется к разным группам электропитания;
- производится освещение территории двора. Данное освещение также можно подсоединить к отдельному выключателю и даже установить датчик света;
- мощное оборудование подсоединяется к обособленной группе.

При планировании учитываются рекомендованные расстояния до перекрытий и проемов
По каждой группе проводятся расчеты на максимальное количество потребляемой мощности.
Как выбрать кабель и электроустройства?
Электропроводка в деревянном доме может делаться своими руками. При этом пошаговая инструкция позволит правильно выполнить разводку. Чтобы обойтись без сложных расчетов, можно воспользоваться специальной таблицей для определения сечения кабеля в зависимости от мощности, либо воспользоваться калькулятором ниже.

Таблица выбора сечения провода в зависимости от мощности, тока, напряжения сети и способа прокладки
При этом выбирается кабель с таким сечением, которое соответствует мощности электрических приборов по отдельным группам.
Чаще применяются кабеля из меди. Они характеризуются надежностью, дополнительной изоляцией и удобством в обработке. Алюминиевые изделия чувствительны к изгибам и могут ломаться.

Провода и кабели имеют огромное разнообразие как по толщине сечения, так и по количеству жил и виду изоляции
К розеткам подводятся прочные провода с заземлением. Выключатели и розетки подбираются с учетом показателей тока.
Особенности подбора выключателя на вводе и кабеля
При проведении новой электропроводки, внимание следует уделить сечению входящего кабеля. Если сечение не рассчитано для определенной мощности, то может случится возгорание
Монтажом вводного кабеля занимаются специальные организации
Монтажом вводного кабеля занимаются специальные организации.

Ввод осуществляется при помощи специального бронированного кабеля
Устанавливается вводный автомат. При этом применяется выключатель с тремя полюсами. Если питание однофазное, то применяется двухполюсный автоматический выключатель.

1 – производитель; 2 – модель; 3 – номинальный ток; 4 – номинальное напряжение; 5 – отключающая способность; 6 – класс токоограничения; 7 – артикул изделия.
Выбор вводного автомата и его номинальные характеристики
Выполняя прокладку электропроводки в деревянном доме, нужно правильно выбрать вид автомата. Для подвода к строению в большинстве случаев достаточно использовать автомат в 25А. Характеристику прибора определяет отношение показателей тока короткого замыкания к номинальному значению. Для установки чаще применяется механизм с характеристикой С.

Номинальный ток вводного автомата должен учитывать номинальные токи всех электроприборов плюс 10-20%
Статья по теме:
Правила прокладки электрокабеля в деревянных конструкциях
Прежде, чем заняться монтажом электропроводки в деревянном доме, следует изучить некоторые особенности этого мероприятия, характерные для построек, выполненных из бруса или бревна. Правила электрификации деревянного строения отличаются от разводки электрокабелей и установки оборудования, производимых в домах, возведенных из камня, кирпича или строительных блоков
Основное отличие заключается в горючести древесины, что обуславливает особую осторожность при проведении всех работ, связанных с подведением электропитания к каждой точке
В деревянном доме лучше выбрать открытый способ прокладки проводов
Вторая особенность постройки из пиломатериалов – в значительной ее усадке, степень которой необходимо учитывать, разводя электрическую проводку . Указанные особенности строений, возведенных из древесных стройматериалов, диктуют следующие правила, которые требуется соблюдать, монтируя электропроводку своими руками:
предпочтение отдается электрокабелю с медной силовой жилой, как более гибкой и меньше подверженной повреждениям при изгибах и растяжениях;
в приоритете открытый (наружный) способ прокладки проводов;
использование металлических (негорючих) подрозетников и распределительных коробок;
отверстия в стенах для прокладки кабелей между различными комнатами и при вводе в дом отгораживаются от древесины металлическими футлярами (гильзами);
при монтаже электропроводки закрытым способом кабель прокладывается только в сплошной металлической трубке, применение для этих целей гофрированных кабель-каналов категорически запрещено;
рекомендуется использовать провод, защищенный несколькими слоями негорючей оплетки, наружный диаметр которого минимум на 40 % меньше внутреннего сечения футляра или монтажной трубки;
особое внимание уделяется защите от короткого замыкания (установка автоматов и УЗО), заземлению всех электроприборов с подключением к соответствующему контуру, созданию эффективной защиты от попадания молнии;
распределительный электрощиток монтируется к деревянной стене посредством надежной диэлектрической негорючей пластины.
Эти правила обеспечат вам максимальную безопасность в процессе эксплуатации электроснабжения, ведь больше половины случаев возникновения пожаров в деревянных постройках спровоцированы неполадками в электропроводке. По причине противопожарной безопасности, в ущерб эстетическим предпочтениям, специалисты рекомендуют при разводке проводки по дому использовать открытый способ монтажа кабелей.
Если все же в предпочтении скрытая (внутренняя) прокладка проводов, закладку металлических футляров для электрокабелей необходимо производить при возведении стен. Это трудоемкий процесс, требующий, к тому же, точных расчетов при проектировании электроснабжения, чтобы максимально снизить вероятность деформации каналов от давления строительных конструкций при усадке дома. По этой причине чаще отдают предпочтение открытому монтажу проводки в деревянном доме, как более безопасному и поддающемуся контролю в период эксплуатации.
Кабель-каналы удобны и функциональны
При открытом способе прокладки кабелей используются два варианта монтажа проводов. Первый, считающийся несколько устаревшим, предполагает фиксацию проводки на специальные диэлектрические изоляторы, что устанавливаются с определенным шагом согласно схеме разводки. Такой способ проигрывает в эстетичности, но при этом наиболее простой в монтаже, безопасный и наименее затратный в смысле материальных вложений. Открытую разводку на изоляторах сейчас применяют все реже, предпочитая прокладывать электрокабели в специальных закрывающихся футлярах, что монтируются поверх деревянной стены или потолка. Прокладка проводов в настенных кабель-каналах удобна, функциональна и позволяет реализовывать сложные схемы разводки, соответствующие современным требованиям по электроснабжению частных домов.
Способы прокладки
В деревянных строениях электропроводку монтируют по нескольким методикам:
- открытым способом в защитных гофрированных рукавах или внутри пластиковых кабель-каналов, закрепленных на поверхности стен;
- скрытым методом, предусматривающим установку металлических рукавов в перегородках на этапе строительства здания;
- на фарфоровых изоляторах, прикрепленных к переборкам (ретростиль, соответствующий внешнему виду электропроводки начала прошлого столетия).
Скрытая
При обустройстве скрытым способом необходимо снизить риск возгорания деревянных конструкций от короткого замыкания или искрения проводки. Кабели помещают в стальные жесткие трубы, дополнительно защищающие магистрали от повреждений. Методика улучшает внешний облик стен помещения и теоретически позволяет укладывать дополнительные провода. Отсутствие на перегородках каналов упрощает проведение отделочных работ. Но следует учитывать дополнительные затраты на трубы и невозможность визуального контроля состояния изоляции на проводах.
Открытая
Прокладывается по перегородкам и балкам уже после возведения сруба и позволяет установить дополнительные розетки или выключатели, под которые не требуется сверлить монтажные отверстия. При использовании гофрированных шлангов следует учесть сложность очистки поверхности от пыли и провисание ветвей при горизонтальной установке. Кроме того, ремонт участка кабеля невозможен без снятия защитного экрана. Пластиковые кабель-каналы лишены подобных недостатков, но обладают низкой прочностью и уменьшают полезный объем помещения.
Ретро-проводка
Владелец дома может проложить электрику с помощью керамических или фарфоровых изоляторов, закрепленных на перегородках с шагом 450 мм по горизонтали и до 500 мм по вертикали. Для обеспечения изгиба под углом 90° ставят 2 элемента, удерживающих провод в заданном положении. На кабелях используют тканевую декоративную оплетку, соответствующую ретростилю. Для прохода через перегородки применяют фарфоровые втулки. Недостатком является сложность монтажа. Большое количество кабельных линий на стенах ухудшает визуальное восприятие помещения.




































