Тонкости подключения устройства на 220 В
Независимо от того, как решено подключить магнитный пускатель, в проекте обязательно присутствуют две цепи — силовая и сигнальная. Через первую подают напряжение, посредством второй управляют работой оборудования.
Особенности силовой цепи
Питание для МП подключают через контакты, обычно обозначаемые символами А1 и А2. На них попадает напряжение 220 В, если сама катушка рассчитана на такое напряжение.
Удобнее «фазу» подключать к А2, хотя принципиальной разницы в подключении нет. Источник питания подключают к контактам, находящимся ниже на корпусе.
Тип напряжения не имеет значения, главное, чтобы номинал не выходил за пределы 220 В.
Через магнитный пускатель, оснащенный катушкой 220 В, возможна подача напряжения от дизель- и ветрогератора, аккумулятора, других источников. Съем его происходит с клемм Т1, Т2, Т3
Минусом этого варианта подключения является тот момент, что для ее включения или отключения нужно совершать манипуляции с вилкой. Схему можно усовершенствовать путем установки перед МП автомата. С его помощью включают и отключают питание.
Изменение цепи управления
Эти изменения не касаются силовой цепи, модернизируется в этом случае лишь цепь управления. Вся схема в целом претерпевает незначительные изменения.
Когда клавиши находятся в одном кожухе, узел называется «кнопочным постом». Любая из них обладает парой входов и парой выходов. У клавиши «Пуск» клеммы нормально разомкнутые (НЗ), у прямо противоположной — нормально замкнутые (NC)
Клавиши встраивают последовательно перед МП. Первая — «Пуск», за ней идет «Стоп». Контактами магнитного пускателя манипулируют посредством управляющего импульса.
Источником его является нажатая пусковая кнопка, открывающая путь для подачи напряжения к управляющей катушке. «Пуск» не обязательно удерживать во включенном состоянии.
Оно поддерживается по принципу самозахвата. Заключается он в том, что параллельно кнопке «Пуск» подключаются добавочные самоблокирующиеся контакты. Они и снабжают напряжением катушку.
После их замыкания, катушка самоподпитывается. Разрыв этой цепи приводит к отключению МП.
Отключающая клавиша «Стоп» обычно красная. Стартовая кнопка может иметь не только надпись «Пуск», но и «Вперед», «Назад». Чаще всего она зеленого цвета, хотя может быть и черного.
Подсоединение к 3-фазной сети
Возможно подключение 3-фазного питания через катушку МП, функционирующей от 220 В. Обычно схему применяют с асинхронным двигателем. Сигнальная цепь при этом не изменяется.
Одну фазу и «ноль» подключают к соответствующим контактам. Проводник фазный прокладывают через стартовую и выключающую клавиши. На контакты NO13, NO14 ставят перемычку между замкнутым и разомкнутым контактами
Силовая цепь имеет отличия, но не очень существенные. Три фазы подают на входы, обозначенные на плане, как L1, L2, L3. Трехфазную нагрузку подключают к T1, T2, T3.
Ввод в схему теплового реле
В промежутке между магнитным пускателем и асинхронным электродвигателем последовательно подсоединяют тепловое реле. Выбор его осуществляют в зависимости от типа мотора.
Тепловое реле обезопасит электрический двигатель от неисправностей и аварийных ситуаций, которые могут возникнуть при пропадании одной из фаз
Подключают реле к выводу с магнитным пускателем. Ток в нем проходит к мотору последовательно, попутно нагревая реле. Верх реле оснащен придаточными контактами, объединенными с катушкой.
Нагреватели реле рассчитывают на предельную величину тока, протекающего через них. Делают это для того, чтобы, когда двигатель окажется в опасности из-за перегрева, реле смогло бы отключить пускатель.
Схемы подключения магнитного пускателя с катушкой на 220 В
Перед тем, как перейдем к схемам, разберемся с чем и как можно подключать эти устройства. Чаще всего, требуются две кнопки — «пуск» и «стоп». Они могут быть выполнены в отдельных корпусах, а может быть единый корпус. Это так называемый кнопочный пост.
Кнопки могут быть в одном корпусе или в разных
С отдельными кнопками все понятно — у них есть по два контакта. На один подается питание, со второго оно уходит. В посте есть две группы контактов — по два на каждую кнопку: два на пуск, два на стоп, каждая группа со своей стороны. Также обычно имеется клемма для подключения заземления. Тоже ничего сложного.
Подключение пускателя с катушкой 220 В к сети
Собственно, вариантов подключения контакторов много, опишем несколько. Схема подключения магнитного пускателя к однофазной сети более простая, потому начнем с нее — будет проще разобраться дальше.
Питание, в данном случае 220 В, полается на выводы катушки, которые обозначены А1 и А2. Оба эти контакта находятся в верхней части корпуса (смотрите фото).
Сюда можно подать питание для катушки
Если к этим контактам подключить шнур с вилкой (как на фото), устройство будет находится в работе после того, как вилку вставите в розетку. К силовым контактам L1, L2, L3 можно при этом подавать любое напряжение, а снимать его можно будет при срабатывании пускателя с контактов T1, T2 и T3 соответственно. Например, на входы L1 и L2 можно подать постоянное напряжение от аккумулятора, которое будет питать какое-то устройство, которое подключить надо будет к выходам T1 и T2.
Подключение контактора с катушкой на 220 В
При подключении однофазного питания к катушке неважно на какой вывод подавать ноль, а на какой — фазу. Можно провода перекинуть. Даже чаще всего на А2 подают фазу, так как для удобства этот контакт выведен еще на нижней стороне корпуса
Даже чаще всего на А2 подают фазу, так как для удобства этот контакт выведен еще на нижней стороне корпуса
И в некоторых случаях удобнее задействовать его, а «ноль» подключить к А1
Даже чаще всего на А2 подают фазу, так как для удобства этот контакт выведен еще на нижней стороне корпуса. И в некоторых случаях удобнее задействовать его, а «ноль» подключить к А1.
Но, как вы понимаете, такая схема подключения магнитного пускателя не особо удобна — можно и напрямую проводники от источника питания подать, встроив обычный рубильник. Но есть гораздо более интересные варианты. Например, подавать питание на катушку можно через реле времени или датчик освещенности, а к контактам подключить линию питания уличного освещения. В этом случае фаза заводится на контакт L1, а ноль можно взять, подключившись к соответствующему разъему выхода катушки (на фото выше это A2).
Схема с кнопками «пуск» и «стоп»
Магнитные пускатели чаще всего ставят для включения электродвигателя. Работать в таком режиме удобнее при наличии кнопок «пуск» и «стоп». Их последовательно включают в цепь подачи фазы на выход магнитной катушки. В этом случае схема выглядит как на рисунке ниже
Обратите внимание, что
Схема включения магнитного пускателя с кнопками
Но при таком способе включения пускатель будет в работе только то время, пока будет удерживаться кнопка «пуск», а это не то, что требуется для длительной работы двигателя. Потому в схему добавляют так называемую цепь самоподхвата. Ее реализуют при помощи вспомогательных контактов на пускателе NO 13 и NO 14, которые подключаются параллельно с пусковой кнопкой.
Схема подключения магнитного пускателя с катушкой на 220 В и цепью самоподхвата
В этом случае после возвращения кнопки ПУСК в исходное состояние, питание продолжает поступать через эти замкнутые контакты, так как магнит уже притянут. И питание поступает до тех пор, пока цепь не будет разорвана нажатием клавиши «стоп» или срабатыванием теплового реле, если такое есть в схеме.
Питание для двигателя или любой другой нагрузки (фаза от 220 В) подается на любой из контактов, обозначенных буквой L, а снимается с расположенного под ним контакта с маркировкой T.
Подробно показано в какой последовательности лучше подключать провода в следующем видео. Вся разница в том, что использованы не две отдельные кнопки, а кнопочный пост или кнопочная станция. Вместо вольтметра можно будет подключить двигатель, насос, освещение, любой прибор, который работает от сети 220 В.
Номинальный ток и напряжение питания катушки управления
Номинальный ток — наиболее значимый параметр, подбираемый по мощности потребителя. Главный вопрос: как правильно считать? Любой электродвигатель при запуске кратковременно выдает мощность, часто в 5-7 раз превышающую номинальную. Тем не менее такая нагрузка сохраняется долю секунды и на работу расцепителя не влияет
Исходя из этого, берем во внимание только номинальную мощность
Для определения номинала необходимо рассчитать In . В этом нам поможет формула из учебника по физике: In = P/(U √3xcosφ), где P — мощность (Вт), U — напряжение (В), а cosφ- коэффициент мощности двигателя.
Для наглядности рассмотрим конкретный пример: предположим, что у Вас трехфазный станок на 5,5 кВт c cosφ= 0,8 (данное значение записано в паспорте электрооборудования). При включении, по сети будет протекать:
5500Вт / (380Вx√3×30,8)= 10,6А.
К полученному значению еще необходимо прибавить 30% запаса, в итоге оптимальным номиналом будет 13А.
Например, если In будет равен 11,8А, ни в коем случае нельзя брать модель на 12А, иначе при увеличении мощности она сгорит.
Электропитание катушки управления подбирается по двум критериям: тип электротока (переменный или постоянный) и напряжение (от 12В до 440В — постоянный, от 12В до 660В — переменный при частоте 50 Гц и от 24В до 660В — переменный при 60 Гц). Существуют также универсальные модели с катушкой работающей и от переменного, и от постоянного тока.
Подключение пускателей закрытого исполнения
Пускатели данного типа можно подключать через проводной котроллер. При этом выпрямитель стандартно применяется с подкладкой. Специалисты советуют использовать только фильтры с триодом. Если рассматривать посты на два переключателя, то триггер выбирается импульсного типа. При этом в первую очередь подключается котроллер. Положительные контакты соединяются по нулевой фазе. Сопротивление на контроллере должно составлять не менее 45 Ом.
Если рассматривать модификации на емкостных триггерах, то они нуждаются в преобразователе. Использовать устройства можно только в цепи постоянного тока. Фильтры в данном случае устанавливаются с триодом. У многих пускателей применяется только один компаратор. Для защиты элемента используется обкладка. Также надо отметить, что специалисты рекомендуют тщательно зачищать контакторы триггера.
Нюансы подключения ЭМП в составе схемы
Классическая схема подключения ЭМП не выделяется особыми сложностями. Фактически, если не учитывать вспомогательные группы контактов, требуется подключать три основных линии – в схеме 380 вольт присутствует три фазы.
В общей сложности – это 6 контактов – три входных и три выходных, плюс два контакта цепи катушки индуктивности.
Электрическая схема включения пускателя: А – входная цепь (380 вольт); В – выходная цепь (электродвигатель); 1 – пускатель магнитный; 2 – терминал питания катушки индуктивности; 3 – вспомогательные контакты; 4 – шина заземления; 5, 6 – кнопки управления (+)
Однако реальное включение в электрическую цепь зачастую сопровождается довольно сложной схематикой, где участвует большое число вспомогательных контактов.
Как правило, современные схемы включения тех же электромоторов предполагают дополнительный ввод устройств защиты – тепловое реле и другие.
Сборка коммутационного устройства в паре с тепловым реле. Подобный вариант включения применяется очень часто, так как обеспечивает дополнительную защиту цепей нагрузки и самой нагрузки
Выполняя подключение цепей к ЭМП, рассчитанному на 380В следует придерживаться следующих правил:
- подключать при полном отсутствии напряжения;
- входные цепи подключать через автоматический выключатель;
- использовать сечение провода, оптимально подходящее под контакт;
- выполнять затяжку винтов до упора, но без применения чрезмерной силы;
- проверять целостность обмотки катушки (омметром) перед подключением линии питания;
- проверять сводный ход подвижного шасси после выполнения всех подключений.
Как правило, коммутационные приборы подобного типа устанавливаются внутри шкафа, предназначенного под монтаж электрических линий. Исполнение шкафа – с дверкой для удобства обслуживания и ограничения доступа посторонних лиц.
Стандартная схема коммутации магнитных пускателей
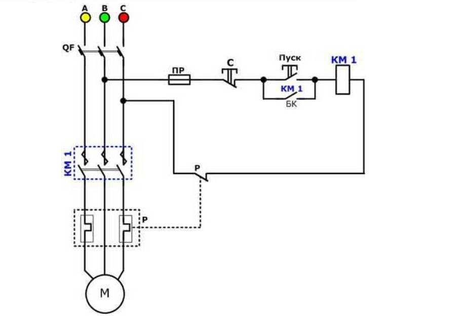
Это схема подключения пускателя требуется для того, чтобы произвести запуск двигателя через пускатель с помощью кнопки «Пуск» и обесточивания этого двигателя кнопкой «Стоп». Это проще понимается, если разделить схему на две части: силовую и цепь управления.
Силовую часть схемы следует запитать трёхфазным напряжением 380 В, имеющим фазы «A», «B», «C». Силовая часть состоит из трёхполюсного автоматического выключателя, силовых контактов магнитного пускателя «1L1-2T1», «3L2-4T2», «5L3-6L3», а также асинхронного трехфазного электродвигателя «M».

К управляющей цепи подаётся питание 220 вольт от фазы «A» и к нейтрали. К схеме управляющей цепи относится кнопка «Стоп» «SB1», «Пуск» «SB2», катушка «KM1» и вспомогательный контакт «13HO-14HO», что подключён параллельно контактам кнопки «Пуску». Когда автомат фаз «A», «B», «C», включается, ток проходит к контактам пускателя и остаётся на них. Питающая цепь управления (фаза «А») проходит через кнопку «Стоп» к 3 контакту кнопки «Пуск», и параллельно на вспомогательный контакт пускателя 13HO и остаётся там на контактах.
Если активируется кнопка «Пуск», к катушке приходит напряжение — фаза «А» с пускателя «KM1». Электромагнит пускателя срабатывает, контакты «1L1-2T1», «3L2-4T2», «5L3-6L3» замыкаются , после чего напряжение 380 вольт подается на двигатель по данной схеме подключения и начинает свою работу электродвигатель. При отпускании кнопки «Пуск» ток питания катушки пускателя течет через контакты 13HO-14HO, электромагнит не отпускает силовые контакты пускателя, двигатель продолжает работать. При нажатии кнопки «Стоп» цепь питания катушки пускателя обесточивается, электромагнит отпускает силовые контакты, напряжение на двигатель не подается, двигатель останавливается.
Как подключить трехфазный двигатель можно дополнительно посмотреть на видео:
Тонкости подключения устройства на 220 В
Схема подключения пускателя
Для подсоединения однофазного магнитного пускателя и предотвращения его вибраций применяется дин-рейка. Прибор нельзя ставить рядом с реостатами или в нагреваемой части бокса. Залуженный конец проводника, подсоединяемого к устройству, загибается в виде кольца или буквы П. На алюминиевые кабели наносится слой смазки (технический вазелин, Циатим). Включение прибора осуществляется по нескольким схемам.
Классическая
Подойдет, если источники нагрузки – моторы или ТЭНы. Схема состоит из нескольких частей:
- Силовая. Сюда входят контакты на три фазы, автоматический включатель (ставится между входом и источником питания).
- Нагрузка. Требуется мощный потребитель.
- Цепь. Состоит из кнопки старта и остановки, катушки, дополнительных контактов, подкидывается на фазу и ноль.
Контакты пускателя замыкаются, и напряжение поступает на нагрузку после нажатия кнопки «Пуск». По нажатию на клавишу остановки происходит размыкание контактов и напряжение больше не подается.
Специфика силовой цепи
Запитка однофазного пускателя производится через контакты А-1 и А-2. На них подается напряжение 220 В, если на него рассчитана катушка. Фаза подводится на А-2, источник питания – на элементы внизу корпуса. Напряжение можно подавать с ветрового генератора, аккумулятора, дизель-генератора. Для его снятия задействуются клеммы – Т-1, Т-2, Т-3. Минус схемы – необходимость использования вилки для включения или выключения автомата.
Как изменить цепь управления
Силовую систему прибора при модернизации не затрагивают. Работают по следующему принципу:
- клавиши кнопочного поста (в одном кожухе) имеют нормально разомкнутые клеммы при пуске и нормально замкнутые – при установке;
- кнопки выставляют перед магнитным пускателем в последовательном положении – Старт и Остановка;
- манипуляции с контактами производятся при помощи импульса управления;
- пусковая кнопка подает напряжение к катушке и генерирует импульс;
- поддержка клавиши осуществляется с помощью контактов самоблокировки, снабжающих катушку напряжением;
- самоблокирующиеся контакты размыкаются, происходит самподпитка катушки.
Магнитный пускатель останавливается после разрыва последней цепи.
Подключение к трехфазной сети
В трехфазную сеть пускатель подключается посредством катушки, которая работает от сети 220 В. Сигнальная цепь не дорабатывается. Фаза и ноль подкидываются на соответствующие контакты. Фазный провод протягивается между кнопками старта и выключения. Перемычка устанавливается на нормально замкнутые и разомкнутые элементы.
Силовую цепь незначительно модернизируется. Фазы подаются на входы L1, L2, L3, нагрузка подводится на T1, T2, T3.
Данная схема подходит для асинхронного мотора.
Принципиальное устройство
На них попадает напряжение В, если сама катушка рассчитана на такое напряжение. Но двигатели — это не единственные потребители электроэнергии, с которыми контакторы могут использоваться.
На катушку пускателя — контакты A1 или A2 — заводится одна из фаз. Когда срабатывает КМ2, передислоцируются фазы В и С.
Когда усилие на ней В, двигателя В, в случае соединения в звезду, такая схема не подходит. Третий символ Х означает особенности конфигурации контактора.
Подробно показано в какой последовательности лучше подключать провода в следующем видео. В основном, это асинхронные электрические двигатели с короткозамкнутым ротором , а также различные типы нагрузок с малой индуктивностью. Слева: питание катушки отключено, силовые контакты разомкнуты.
Дистанционное расположение управляющих элементов позволяет расположить аварийную кнопку в удобном месте, что повышает безопасность эксплуатации. При обрыве какой-либо фазы и возникновении перегрузок, данный прибой срабатывает и защищает цепь. Энергетический узел обеспечивает формирование электромагнитного поля, достаточного для получения определенной однонаправленной силы. Однако контактор или магнитный пускатель такой защиты не имеют.
Чтобы соединить ее основные элементы используют 3-жильный кабель и два разомкнутых контакта в случае, если устройство выключено. Например, цифра 1 соответствует аппарату без оболочки и без реверса
Также обратите внимание, что провод от кнопки включения вправо или влево подается не сразу на катушку, а через постоянно замкнутые контакты другого пускателя. Особенности монтажа пускателя Неправильный монтаж магнитного пускателя, может иметь последствия в виде ложных срабатываний
Современные устройства серии КМИ обладают неплохими показателями надёжности и предназначены для общепромышленного применения
Современные устройства серии КМИ обладают неплохими показателями надёжности и предназначены для общепромышленного применения.
Конструктивные элементы
При отсутствии подачи питания металлический сердечник под действием пружины возвращается в исходное положение, а цепь оказывается разомкнутой. При токе свыше 40 А устанавливаются две отдельные контактные группы — замыкающая и размыкающая. Диэлектрический держатель подвижных контактов. Подключение электромагнитного пускателя часть№3
https://youtube.com/watch?v=eGxBcZf4Kzs
Катушка на 220 вольт: схемы подключения
Для управления работой магнитного пускателя используется всего две кнопки – кнопка «Пуск» и кнопка «Стоп». Их исполнение может быть различным: в едином корпусе или в отдельных корпусах.
Кнопки могут быть в одном корпусе или в разных
У кнопок, выпускаемых в отдельных корпусах, имеется всего по 2 контакта, а у кнопок, выпускаемых в одном корпусе – по 2 пары контактов. Кроме контактов, может присутствовать клемма для подключения заземления, хотя современные кнопки выпускаются в защищенных корпусах, которые не проводят электрического тока. Выпускаются также кнопочные посты в металлическом корпусе для промышленных нужд, которые отличаются высокой ударопрочностью. Как правило, они заземляются.
Подключение к сети 220 V
Подключение магнитного пускателя к сети 220 V наиболее простое, поэтому имеет смысл начать ознакомление именно с этих схем, которых может быть несколько.
Напряжение 220 V подается непосредственно на катушку магнитного пускателя, которые обозначены, как А1 и А2 и, которые располагаются в верхней части корпуса, что видно из фото.
Подключение контактора с катушкой на 220 В
Когда к этим контактам подключается обычная вилка на 220 V с проводом, устройство начнет работать после того, как вилка будет включена в розетку 220 V.
С помощью силовых контактов допустимо включать/отключать электрическую цепь на любое напряжение, лишь бы оно не превышало допустимые параметры, которые указываются в паспорте изделия. Например, на контакты можно подать напряжение аккумулятора (12 V), с помощью которого будет управляться нагрузка с рабочим напряжением 12 V.
Следует отметить, что неважно, на какие контакты подается управляющее однофазное напряжение, в виде «нуля» и «фазы». В данном случае, провода с контактов А1 и А2 можно поменять местами, что никак не повлияет на работу всего устройства. Вполне естественно, что подобная схема включения используется крайне редко, поскольку требует прямой подачи напряжения на катушку магнитного пускателя
Вполне естественно, что подобная схема включения используется крайне редко, поскольку требует прямой подачи напряжения на катушку магнитного пускателя
При этом существует масса вариантов включения, с применением реле времени или сумеречного датчика, подключив к силовым контактам например, уличное освещение. Главное, чтобы «фаза» и «ноль» находились рядом
Вполне естественно, что подобная схема включения используется крайне редко, поскольку требует прямой подачи напряжения на катушку магнитного пускателя. При этом существует масса вариантов включения, с применением реле времени или сумеречного датчика, подключив к силовым контактам например, уличное освещение. Главное, чтобы «фаза» и «ноль» находились рядом.
Использование кнопок «Пуск» и «Стоп»
В основном, магнитные пускатели участвуют в процессе работы электродвигателей. Без наличия кнопок «Пуск» и «Стоп» такая работа связана с рядом трудностей. В первую очередь это связано с особенностями работы электродвигателей, которые зачастую находятся на значительном удалении. Кнопки включаются в цепь катушки последовательно, как на рисунке ниже.
Схема включения магнитного пускателя с кнопками
Подобный способ характеризуется тем, что магнитный пускатель окажется в рабочем состоянии до тех пор, пока будет нажата кнопка «Пуск», что очень неудобно. В связи с этим, в схему включаются дополнительные (БК) контакты магнитного пускателя, которые дублируют работу кнопки «Пуск». При включении магнитного пускателя они замыкаются, поэтому после отпускания кнопки «Пуск» цепь сохраняет свою работоспособность. Они обозначены на схеме, как NO (13) и NO (14).
Схема подключения магнитного пускателя с катушкой на 220 В и цепью самоподхвата
Отключить работающее оборудование можно только с помощью кнопки «Стоп», которая разрывает электрическую цепь питания магнитного пускателя и всей схемы. Если в схеме предусмотрена другая защита, например, тепловая, то в случае ее срабатывания схема также окажется не работоспособной.
Питание для двигателя берется с контактов Т, а подается питания на контакты магнитного пускателя, под обозначением L.
В этом видео подробно рассказывается и показывается, в какой последовательности подключаются все провода. В данном примере использована кнопка (кнопочный пост), выполненная в одном корпусе. В качестве нагрузки можно подключить измерительный прибор, обычную лампу накаливания, бытовой прибор и т.д., работающие от сети 220 V.
Как подключить магнитный пускатель. Схема подключения.
Watch this video on YouTube
Дополнительные датчики
Как уже было сказано выше, управление освещением с помощью контакторов и пускателей часто используется в паре со средствами автоматики, такими как датчик освещенности и датчик движения. Обычно такие устройства содержат в себе небольшое реле или симистор, но максимальная мощность подключаемой активной нагрузки, как правило, ограничена 1-2 кВт. А о нагрузке с электромагнитными пускорегулирующими аппаратами и речи не стоит вести. Контакты таких реле не предназначены для их питания. К такой нагрузке можно отнести мощные лампы типа ДНаТ, ДРЛ, МГЛ и прочие, которые активно используются в уличных фонарях и прожекторах.
Для этого схема включения освещения контактором или пускателем с помощью датчиков отличается от схемы с кнопочным постом лишь тем, что вместо кнопочного поста мы соединяем катушку коммутационного аппарата с контактом выходного сигнала датчика. Ниже вы видите схему подключения датчика движения и фотореле к контактору на примере однофазной сети:


Схемы можно совместить, организовав принудительное включение освещения, для этого параллельно сигналу с датчика устанавливаем тумблер, который будет подавать фазу на катушку.


Конструкция магнитного пускателя
На картинке ниже изображены компоненты типичного пускателя. Стационарная нижняя часть при подключении катушки к сети питания образует электромагнитное поле, которое притягивает подвижный элемент. Присоединенные к якорю контакты замыкают рабочую цепь. Если обмотку обесточить, пружина вернет систему в исходное состояние.
Основные функциональные элементы пускателя
Сердечник электромагнита собирают из пластин в форме буквы «Ш». Большим количеством составных элементов блокируют паразитные токи (скин-эффект). Количество витков подбирают с учетом напряжения сети питания.
Секторы с обозначениями
Пояснительные надписи на корпусе разделены на три группы:
- общие сведения и область применения (АС1-4);
- информация о допустимых токах в цепях нагрузки (пересчет в кВт или обратный выполняют с учетом сетевого напряжения);
- графическое обозначение контактных групп (прерывистая линия обозначает синхронное переключение).
Каждую область можно изучить подробно. Для ознакомления с классификацией по категориям назначения руководствуются нормативами ГОСТ Р 50030.4.1.-2002. Обозначение АС1 свидетельствует о возможности подключения пускателя к нагревательным элементам, лампам накаливания и другим нагрузкам со слабо выраженными реактивными характеристиками. Если нужно обеспечить пуск мощного двигателя, выбирают модель категории AC3.
Контактная приставка
Эту часть монтируют на пускатель электромагнитный 220в для расширения базовых функций:
- активации реверсивного режима двигателя;
- управления дополнительной нагрузкой;
- включения световой индикации.

К сведению. Типовой механизм приставки содержит две пары контактов. Жесткая фиксация блока в определенном месте обеспечена специальной формой выступов стыковочной площадки. При выборе подходящей модели следует учитывать соответствие пускателю, а также нормально замкнутое/разомкнутое состояние контактной группы.
Контактные группы пускателей
По действующим стандартам входные и выходные клеммы маркируют латинскими буквами L и T, соответственно. В действительности соблюдение очередности не имеет значения. Подключать парные контакты к источнику питания и нагрузке можно в любых комбинациях. В этом –главное отличие от реле, где создается постоянное соединение с одной из цепей источника питания.
Важно! Рекомендуется соблюдать стандартные нормативы, чтобы не усложнять поиск неисправностей в схеме и выполнение монтажных работ. Отдельная контактная группа (13H0, 14H0) предназначена для функционирования схемы самостоятельного «подхвата»
В этом режиме кнопочный пуск активизируется однократным нажатием без удержания
В этом режиме кнопочный пуск активизируется однократным нажатием без удержания
Отдельная контактная группа (13H0, 14H0) предназначена для функционирования схемы самостоятельного «подхвата». В этом режиме кнопочный пуск активизируется однократным нажатием без удержания.
Кнопка остановки
Схема управления любым пускателем организована с применением двух кнопок без фиксации включенного положения. «Стоп» обозначают красным цветом для повышения безопасности. В аварийной ситуации эта яркая идентификация ускоряет отсоединение источника питания.
Схема подключения пускателя
В исходном положении кнопки «Стоп» цепь замкнута. При нажатии – катушка индукции отсоединяется от источника тока. Электромагнитное поле исчезает. Пружина возвращает якорь в исходное состояние с одновременным размыканием основной контактной группы. Вторичное замыкание цепи на этом участке не имеет значения, так как общий разрыв обеспечен кнопкой «Пуск».
К сведению. Следует подчеркнуть компактность современных пускателей. Такие изделия приспособлены для монтажа на типовой din рейке.
Кнопка запуска
Этот элемент управления создают в черном (зеленом) цветовом исполнении. В исходном состоянии контакты разомкнуты. Нажатием активизируют формирование магнитного поля и передвижение основной контактной группы. «Самоподхват» обеспечивает функциональность рабочей цепи питания после возврата кнопки пусковой в начальное положение.
Выводы и полезное видео по теме
Полноценный информативный расклад по магнитному пускателю через видеоролик, записанный известной торговой компанией электронных компонентов.
Автор ролика подробно и в доступной форме раскрывает сущность коммутационного устройства:
Устройства коммутации, подобные электромагнитному пускателю для трехфазных сетей, находят применение в промышленной, хозяйственной и бытовой сфере довольно часто. Поэтому полезно своевременно изучить информацию относительно таких приборов – как с ними работать, как подключать, как определять под установку и т.д.
Есть, что дополнить, или возникли вопросы по выбору и подключению электромагнитного пускателя? Можете оставлять комментарии к публикации, участвовать в обсуждениях и делиться собственным опытом использования таких устройств. Форма для связи находится в нижнем блоке.




































